HOME   LIST
‹–   –›

Flux Rope in 2024

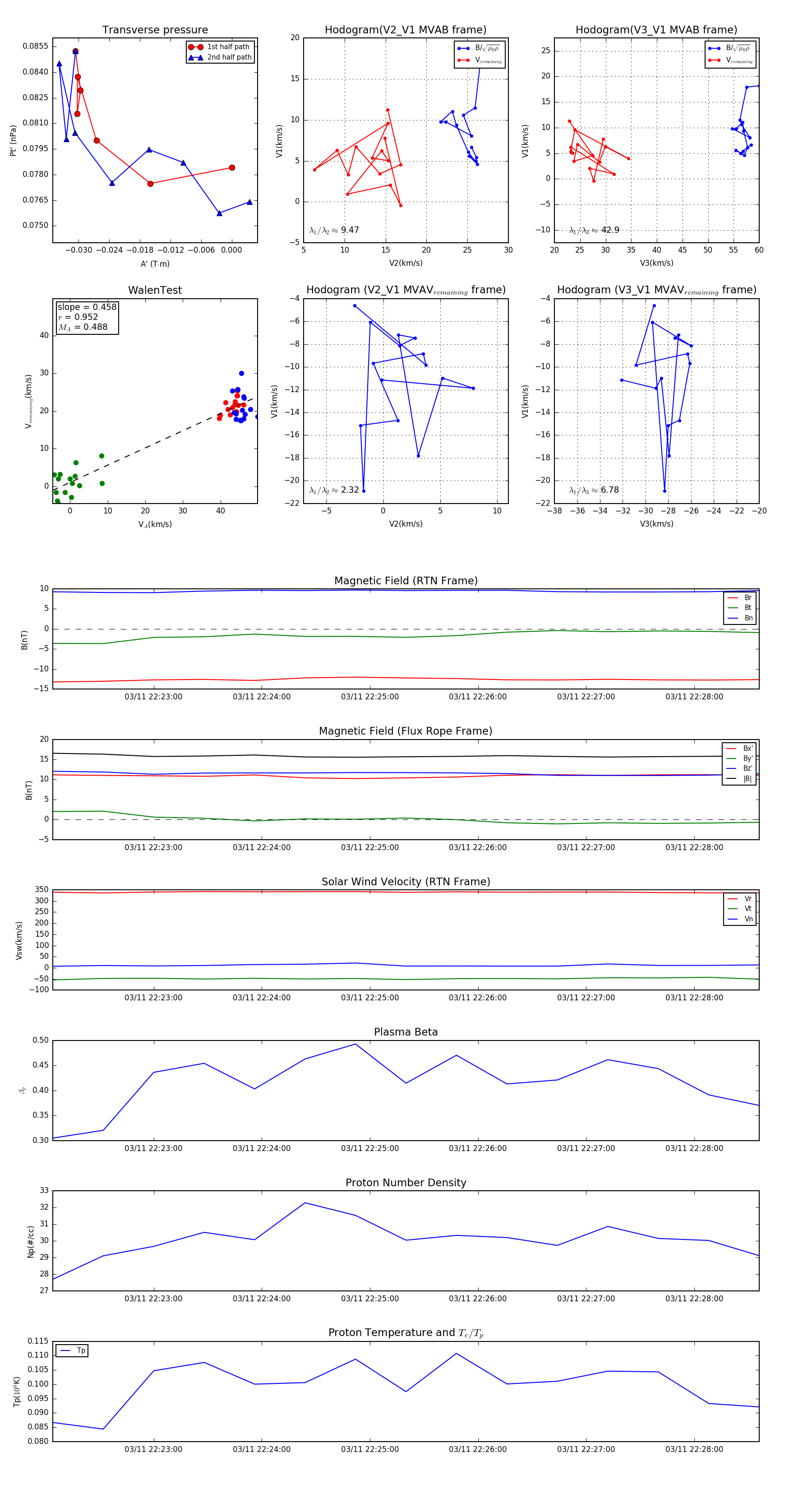
Flux Rope Event 2024-03-11 22:22:04 ~ 2024-03-11 22:28:36 (393 seconds)


plot