HOME   LIST
‹–   –›

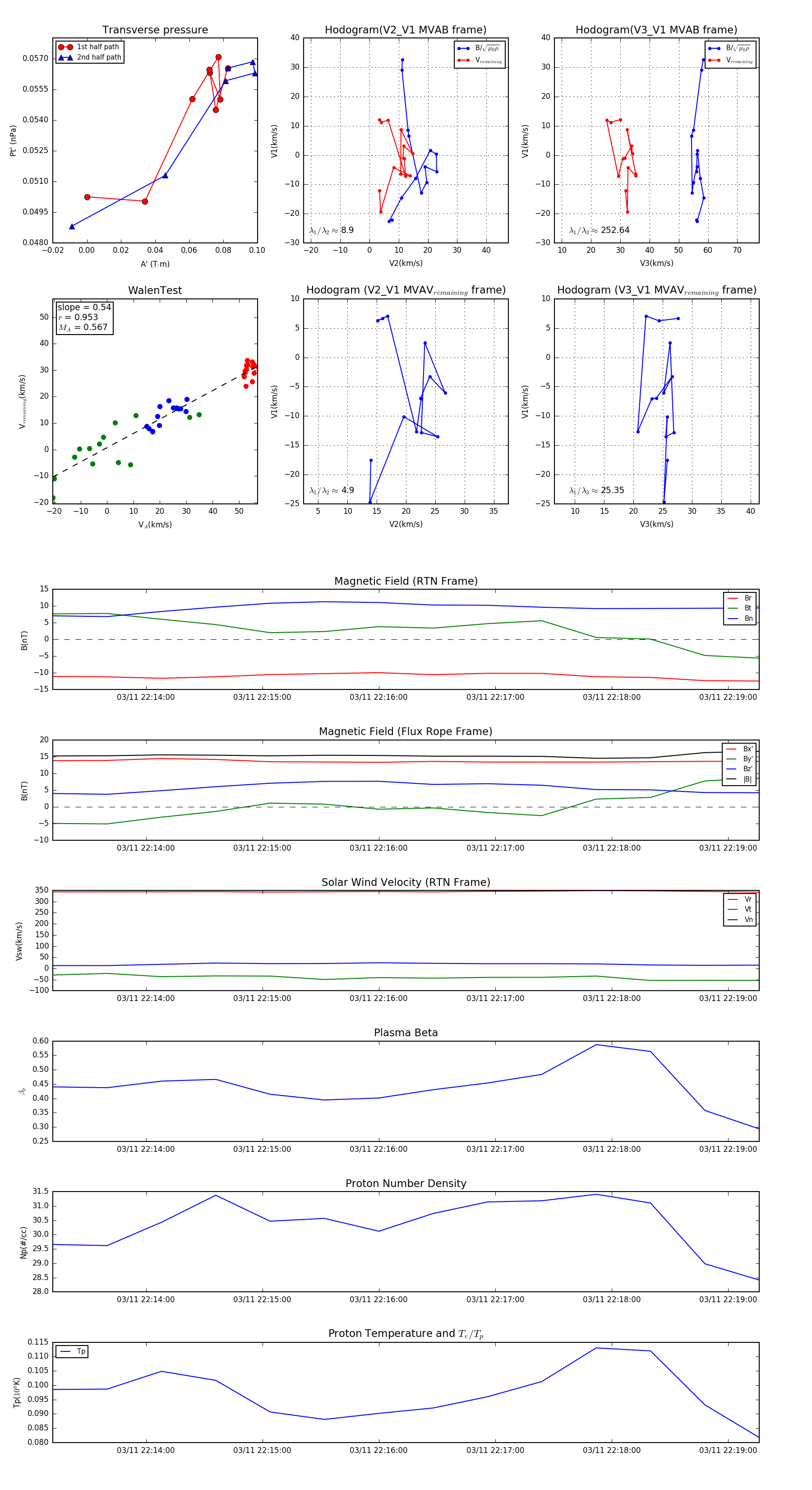
Flux Rope in 2024

Flux Rope Event 2024-03-11 22:13:12 ~ 2024-03-11 22:19:16 (365 seconds)


plot