HOME   LIST
‹–   –›

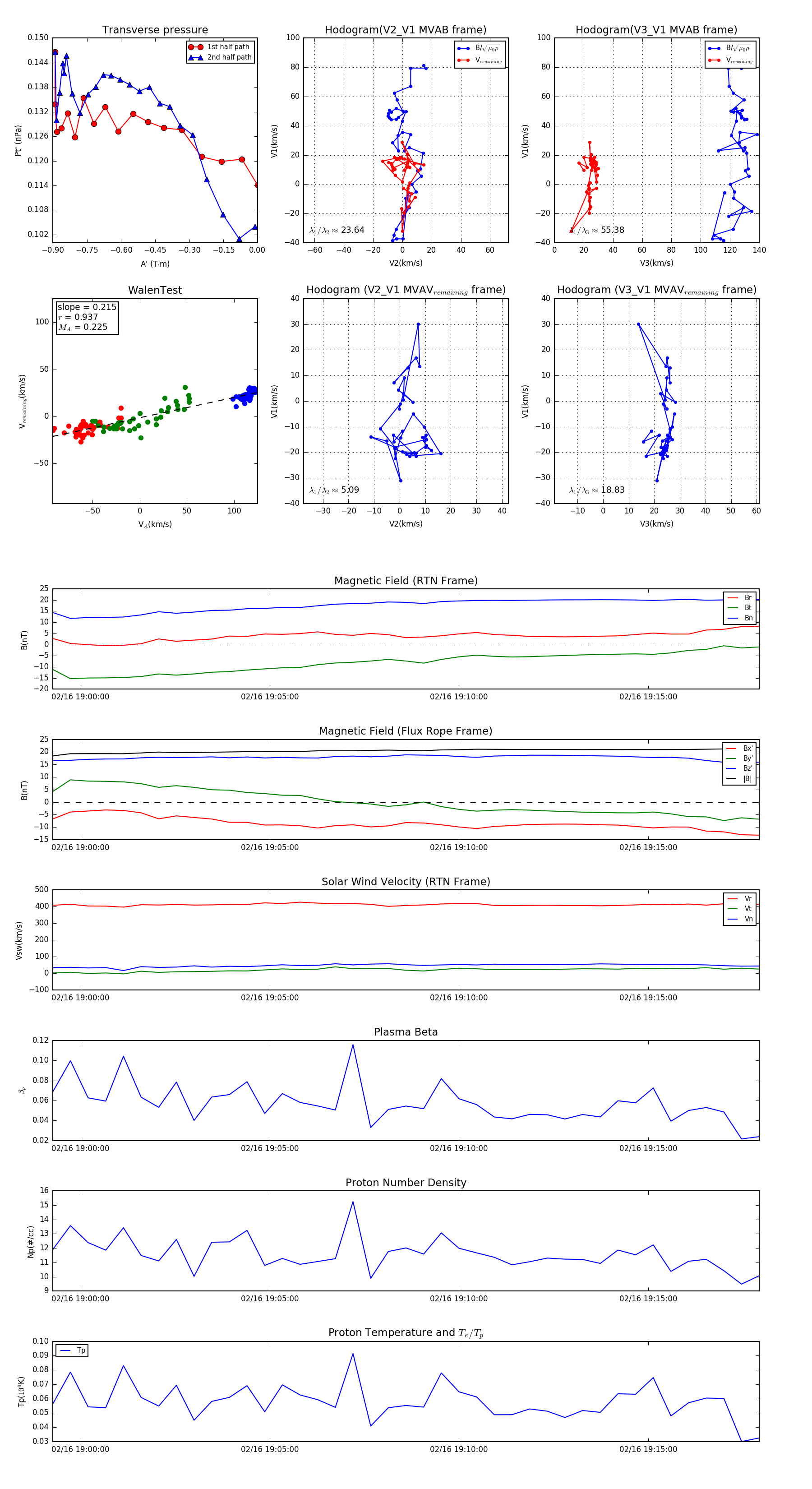
Flux Rope in 2024

Flux Rope Event 2024-02-16 18:59:16 ~ 2024-02-16 19:17:56 (1121 seconds)


plot