HOME   LIST
‹–   –›

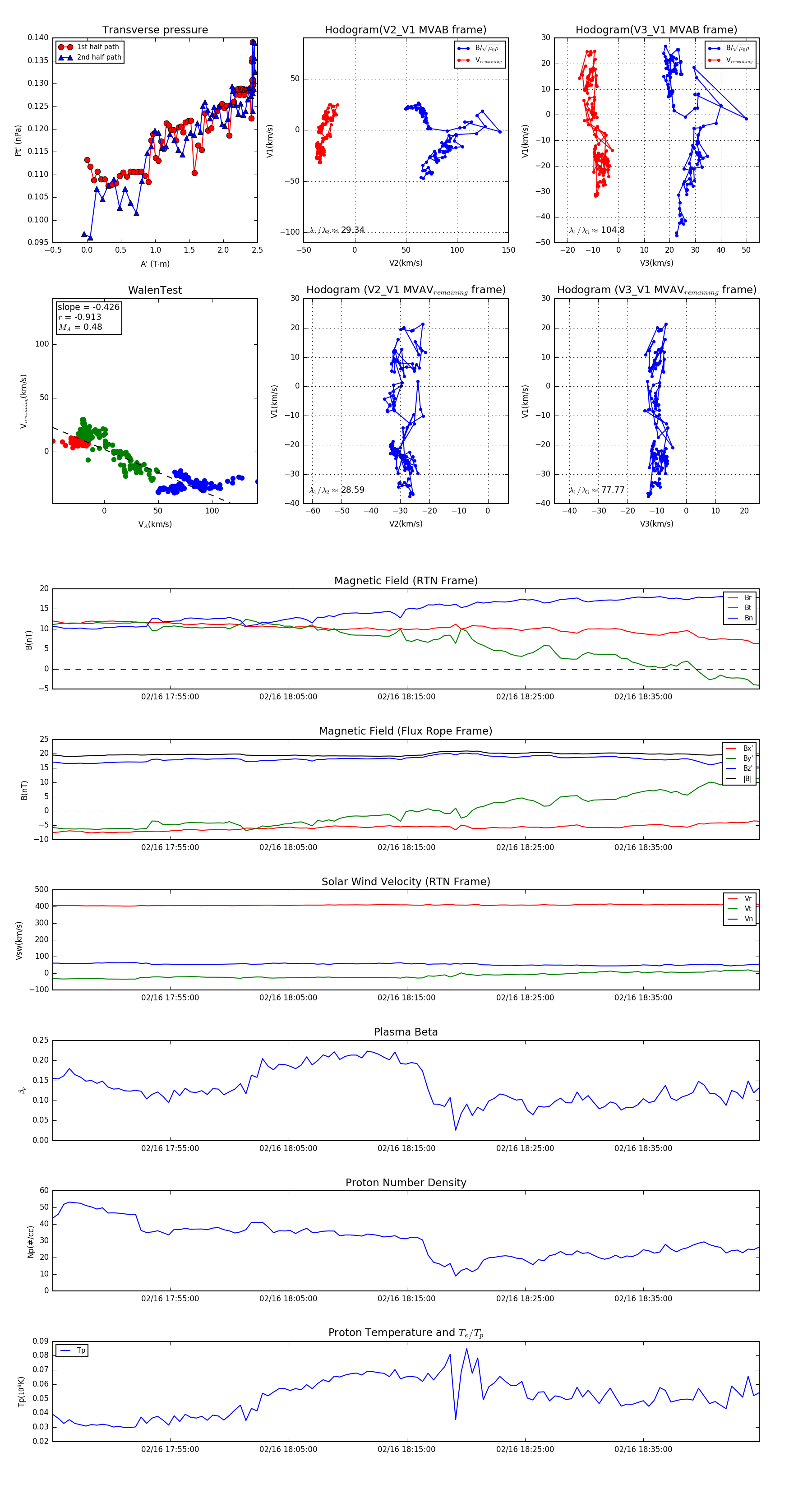
Flux Rope in 2024

Flux Rope Event 2024-02-16 17:45:04 ~ 2024-02-16 18:44:48 (3585 seconds)


plot