HOME   LIST
‹–   –›

Flux Rope in 2024

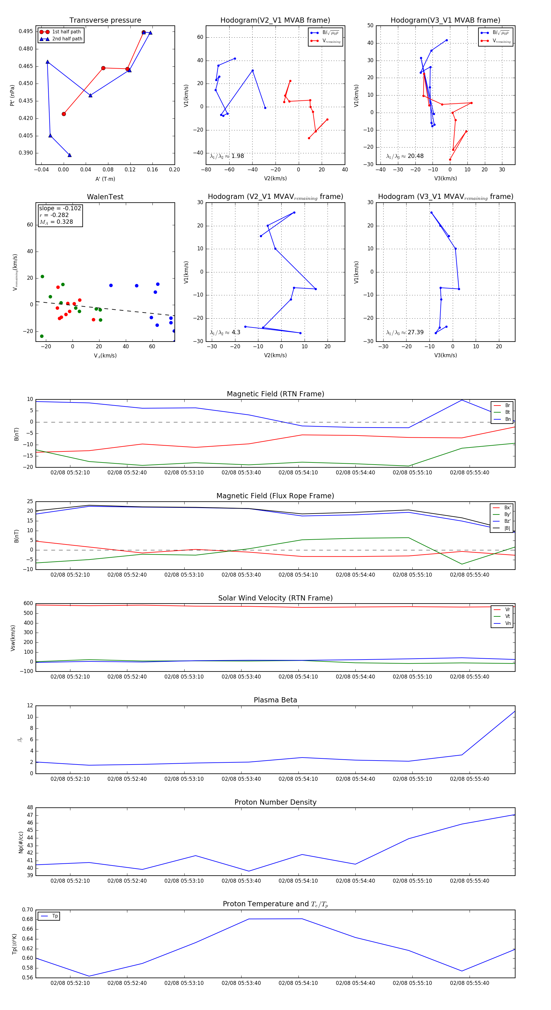
Flux Rope Event 2024-02-08 05:51:52 ~ 2024-02-08 05:56:04 (253 seconds)


plot