HOME   LIST
‹–   –›

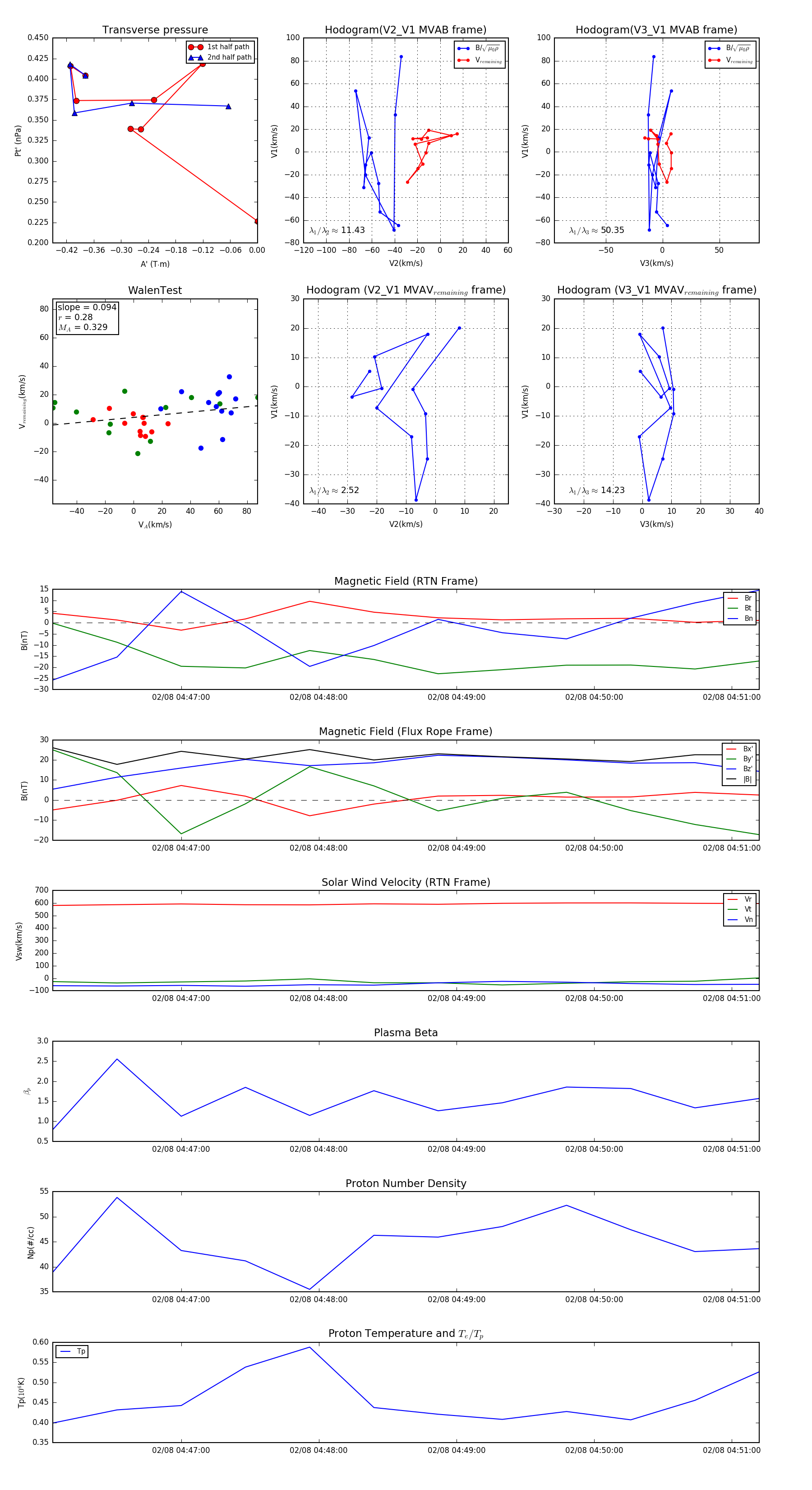
Flux Rope in 2024

Flux Rope Event 2024-02-08 04:46:04 ~ 2024-02-08 04:51:12 (309 seconds)


plot