HOME   LIST
‹–   –›

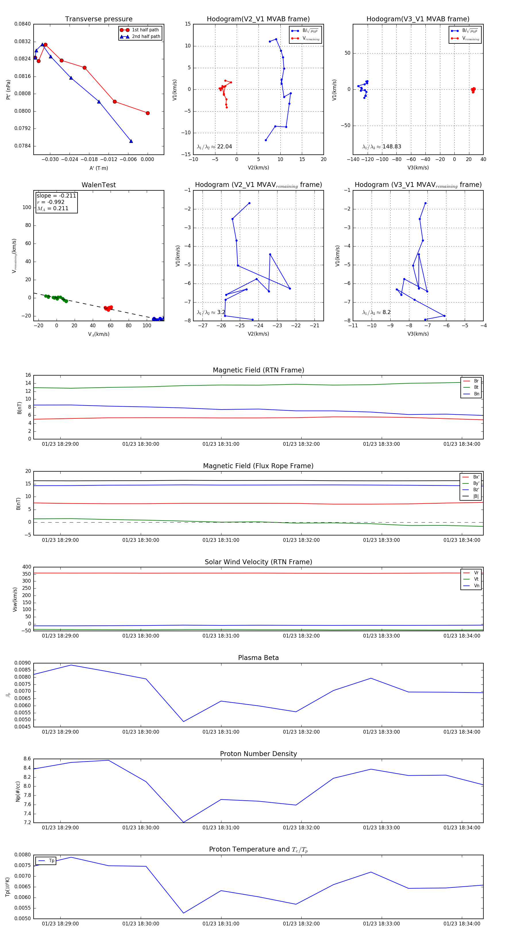
Flux Rope in 2024

Flux Rope Event 2024-01-23 18:28:40 ~ 2024-01-23 18:34:16 (337 seconds)


plot