HOME   LIST
‹–   –›

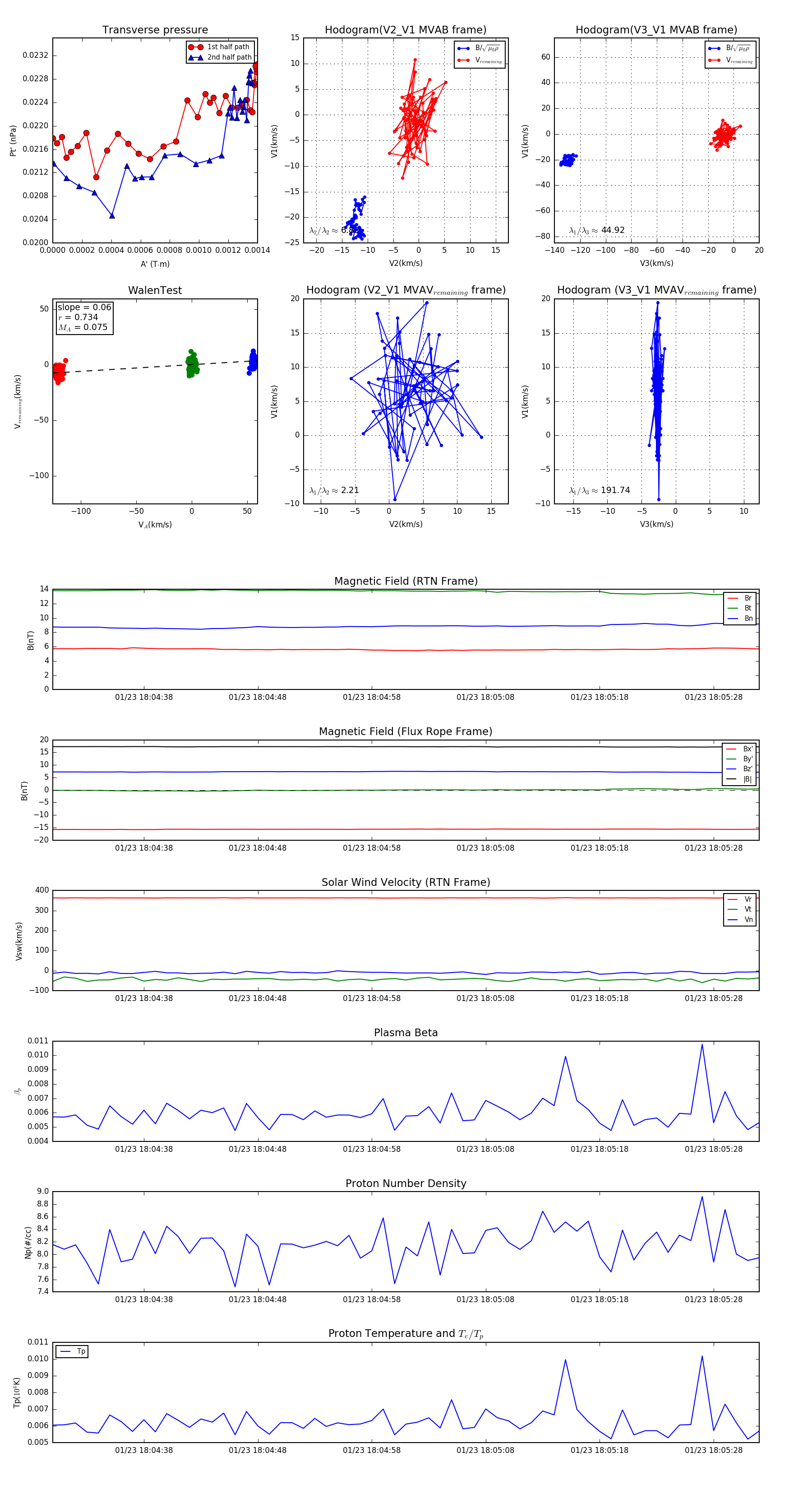
Flux Rope in 2024

Flux Rope Event 2024-01-23 18:04:30 ~ 2024-01-23 18:05:32 (63 seconds)


plot