HOME   LIST
‹–   –›

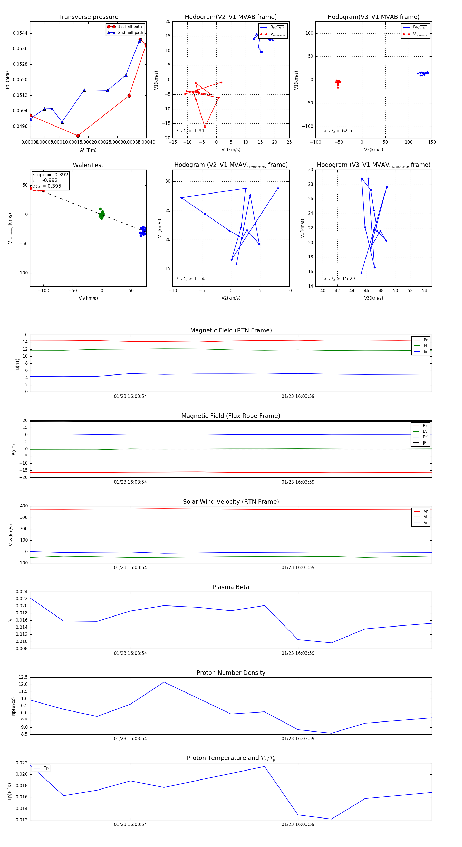
Flux Rope in 2024

Flux Rope Event 2024-01-23 16:03:51 ~ 2024-01-23 16:04:03 (13 seconds)


plot