HOME   LIST
‹–   –›

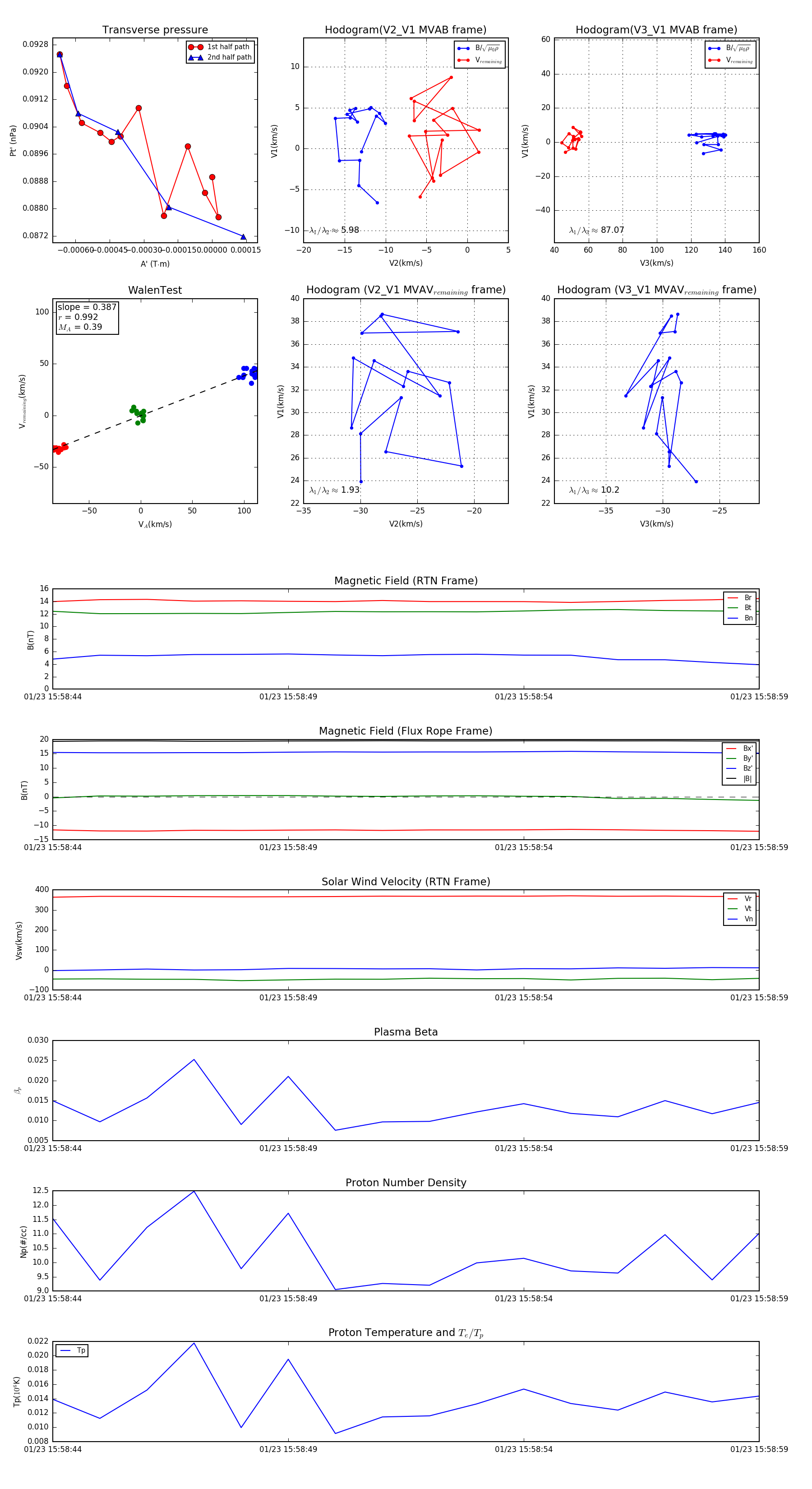
Flux Rope in 2024

Flux Rope Event 2024-01-23 15:58:44 ~ 2024-01-23 15:58:59 (16 seconds)


plot