HOME   LIST
‹–   –›

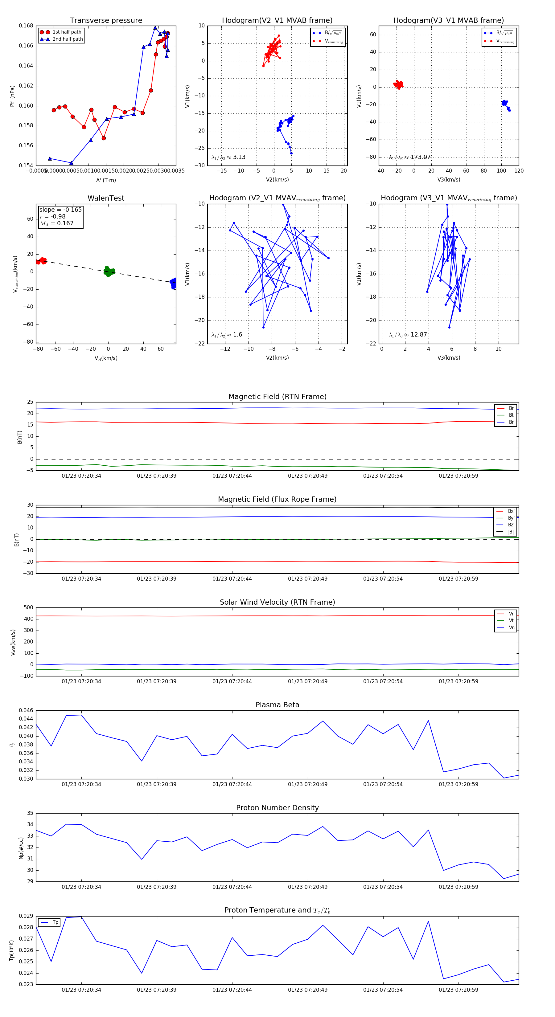
Flux Rope in 2024

Flux Rope Event 2024-01-23 07:20:31 ~ 2024-01-23 07:21:03 (33 seconds)


plot