HOME   LIST
‹–   –›

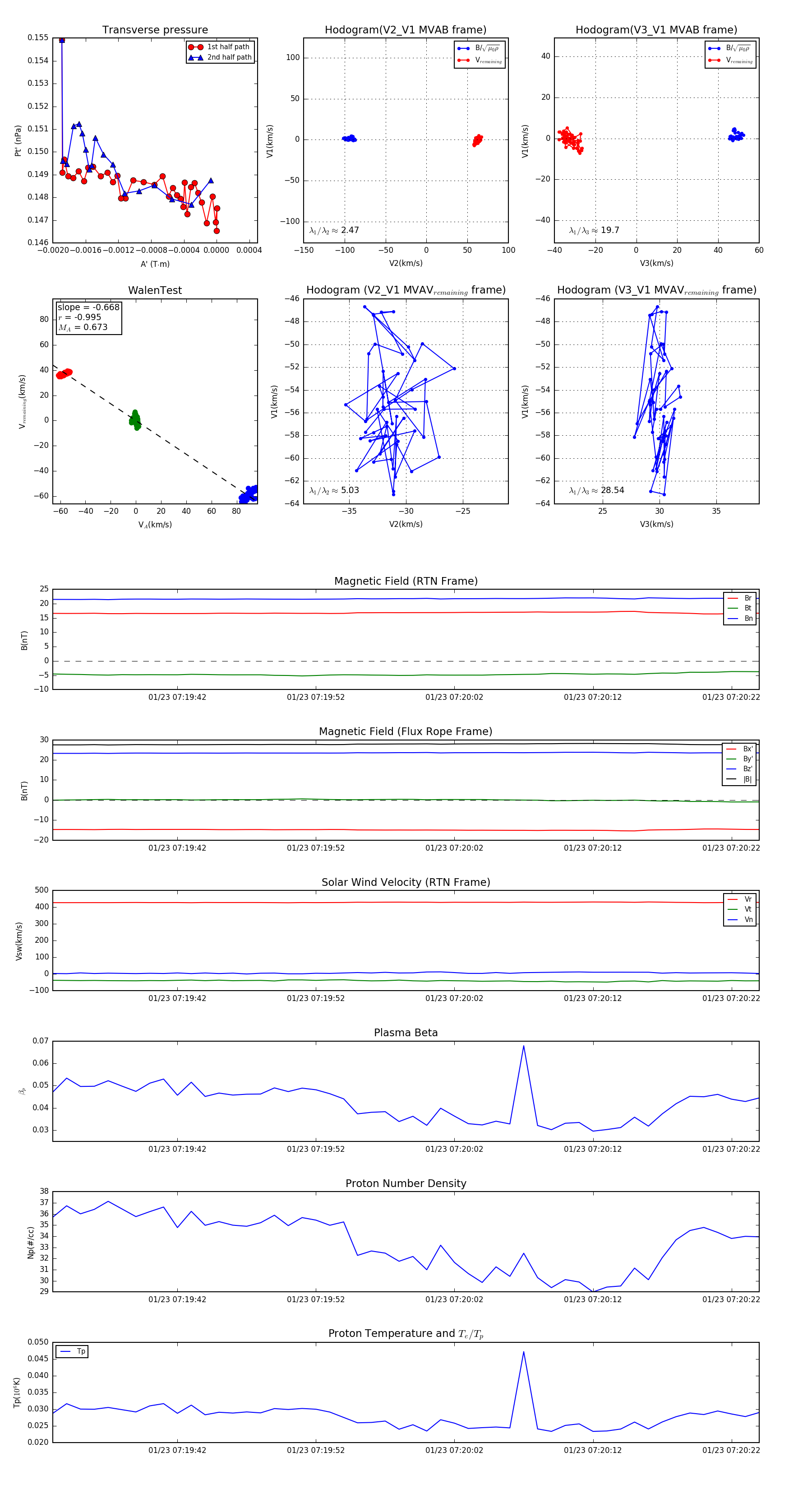
Flux Rope in 2024

Flux Rope Event 2024-01-23 07:19:33 ~ 2024-01-23 07:20:24 (52 seconds)


plot