HOME   LIST
‹–   –›

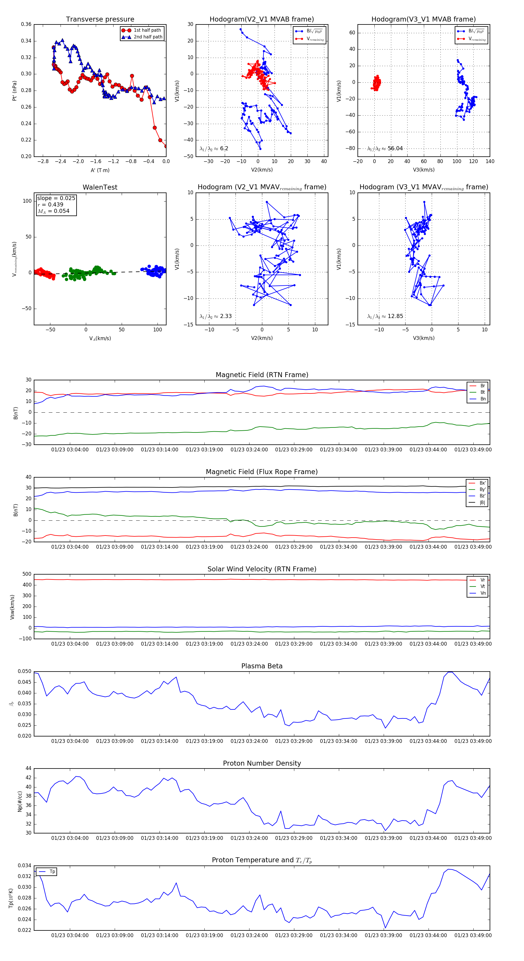
Flux Rope in 2024

Flux Rope Event 2024-01-23 03:00:00 ~ 2024-01-23 03:50:52 (3053 seconds)


plot