HOME   LIST
‹–   –›

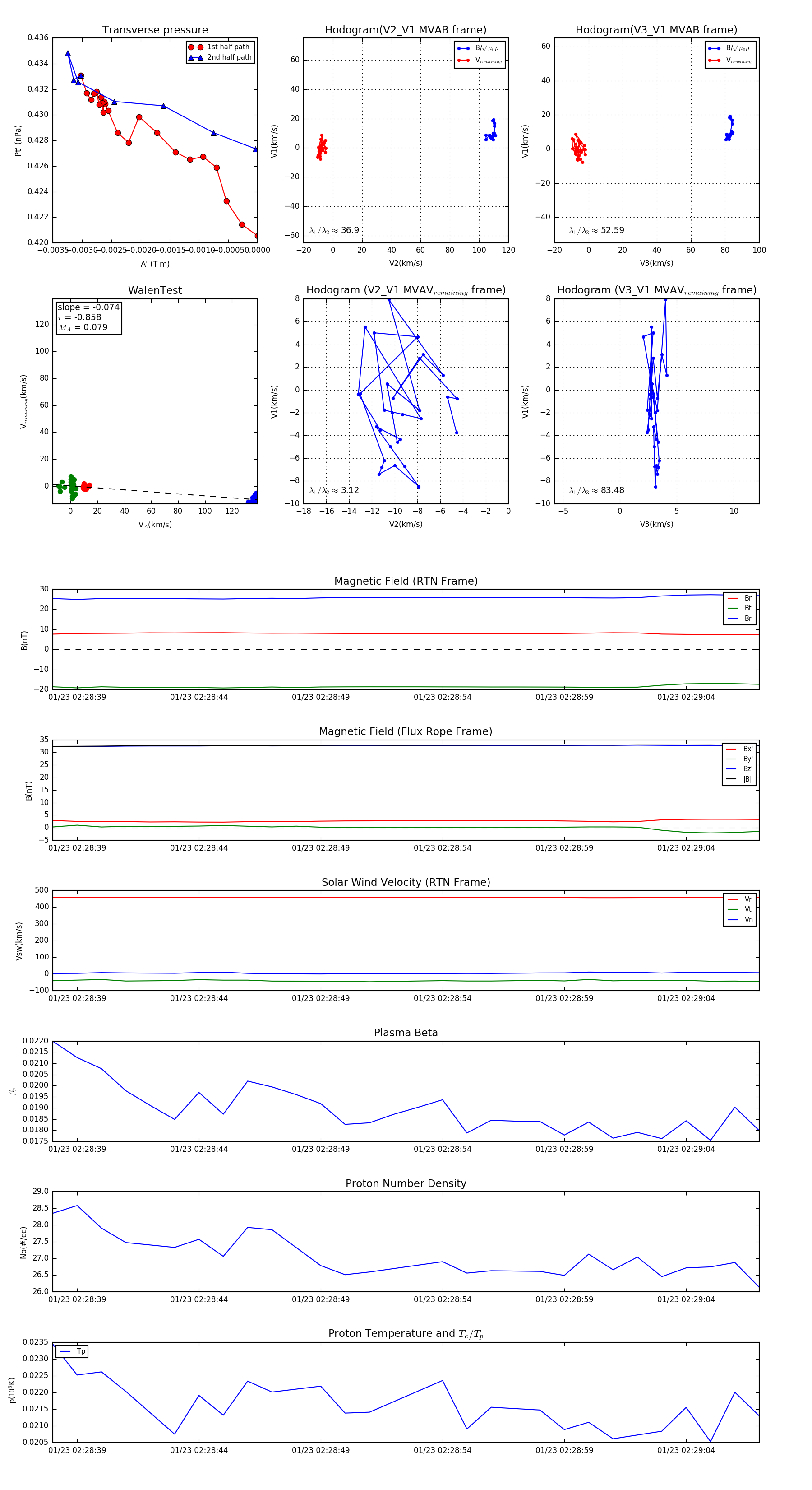
Flux Rope in 2024

Flux Rope Event 2024-01-23 02:28:38 ~ 2024-01-23 02:29:07 (30 seconds)


plot