HOME   LIST
‹–   –›

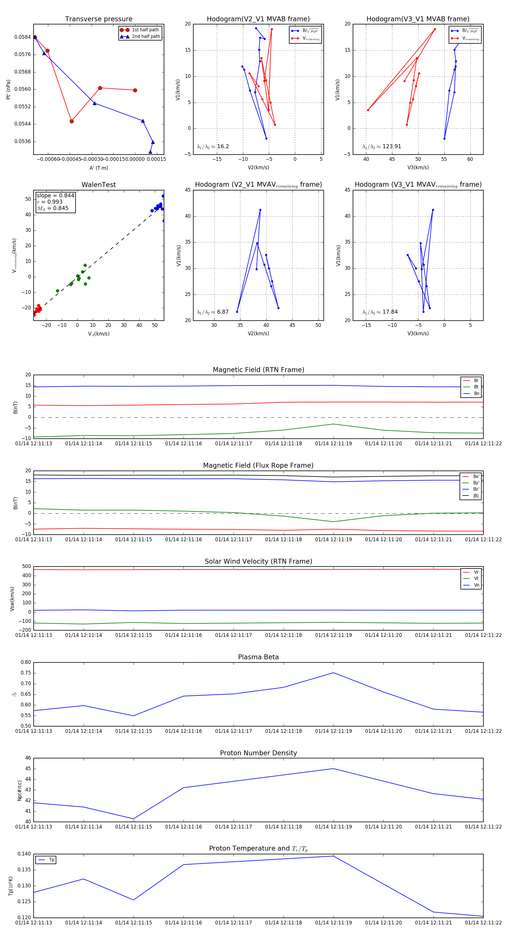
Flux Rope in 2024

Flux Rope Event 2024-01-14 12:11:13 ~ 2024-01-14 12:11:22 (10 seconds)


plot