HOME   LIST
‹–   –›

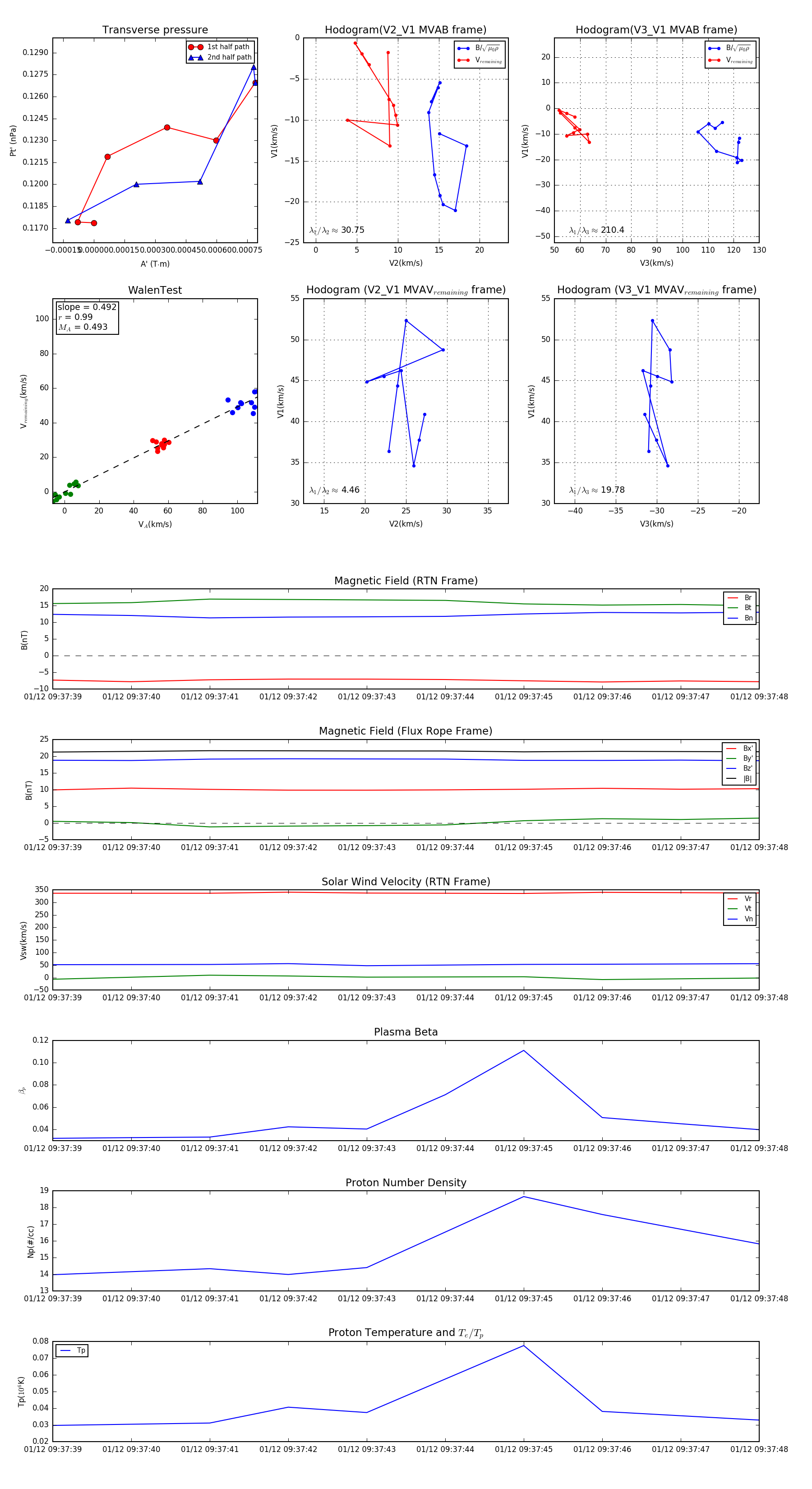
Flux Rope in 2024

Flux Rope Event 2024-01-12 09:37:39 ~ 2024-01-12 09:37:48 (10 seconds)


plot