HOME   LIST
‹–   –›

Flux Rope in 2024

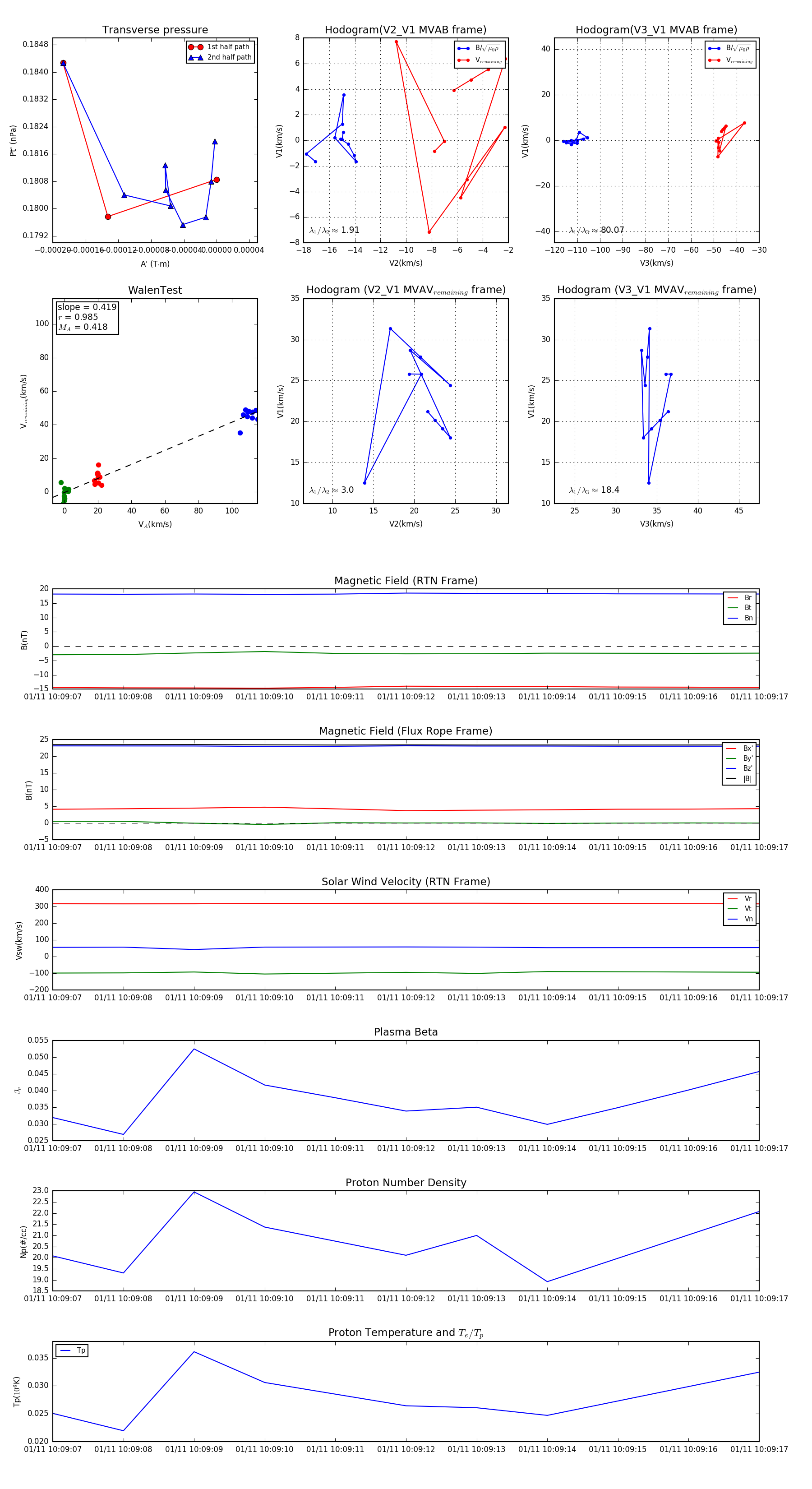
Flux Rope Event 2024-01-11 10:09:07 ~ 2024-01-11 10:09:17 (11 seconds)


plot