HOME   LIST
‹–   –›

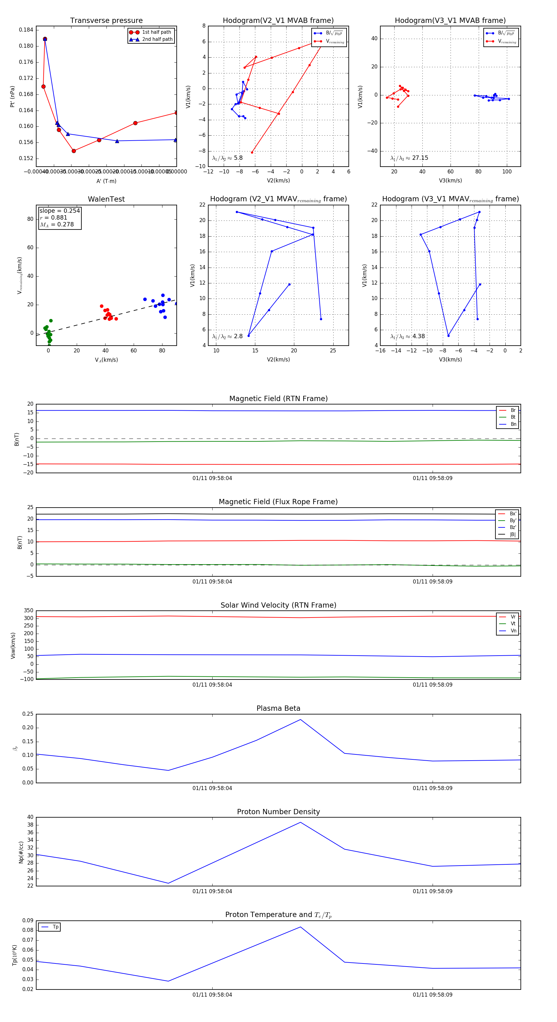
Flux Rope in 2024

Flux Rope Event 2024-01-11 09:58:00 ~ 2024-01-11 09:58:11 (12 seconds)


plot