HOME   LIST
‹–   –›

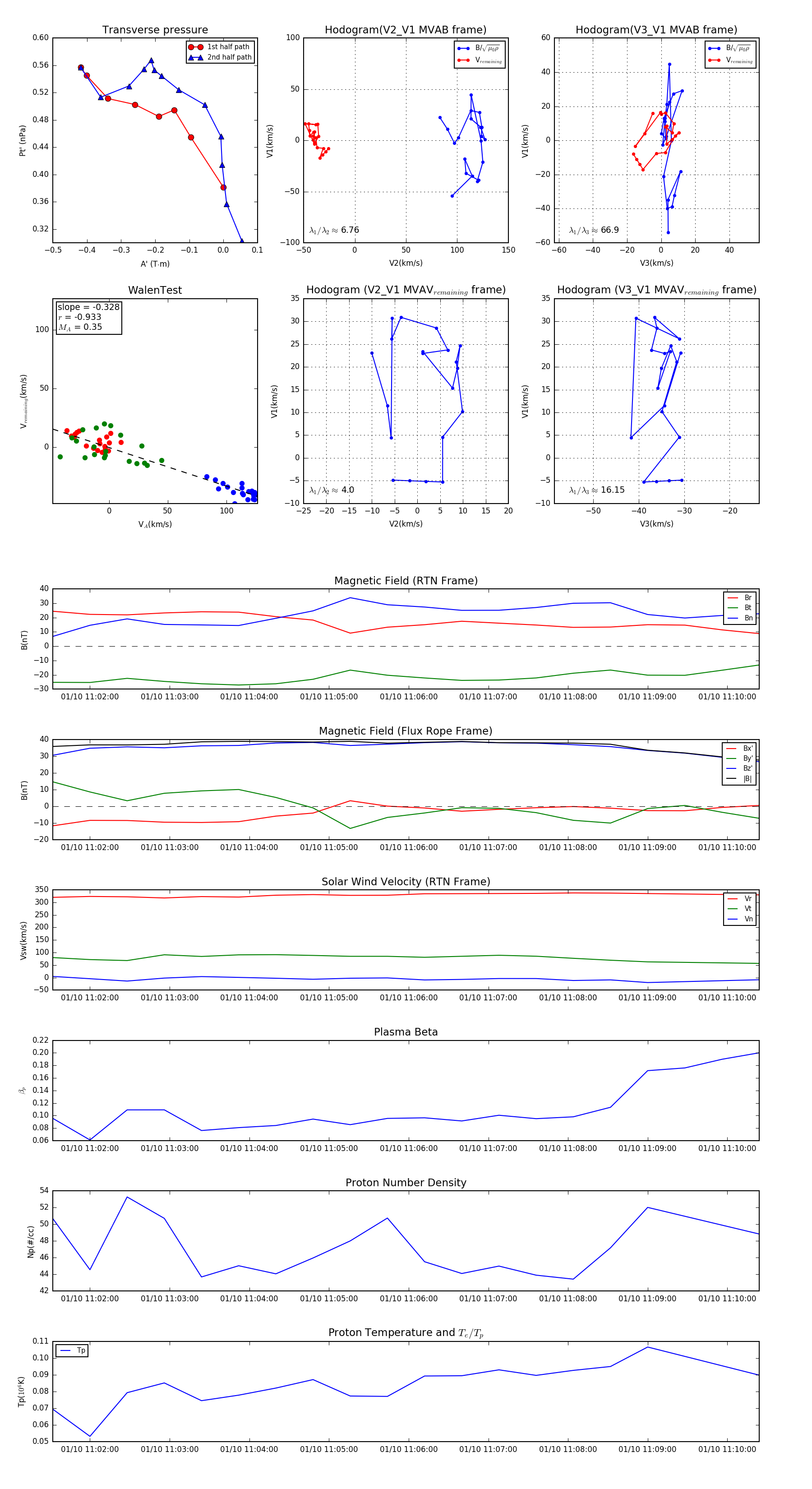
Flux Rope in 2024

Flux Rope Event 2024-01-10 11:01:32 ~ 2024-01-10 11:10:24 (533 seconds)


plot