HOME   LIST
‹–   –›

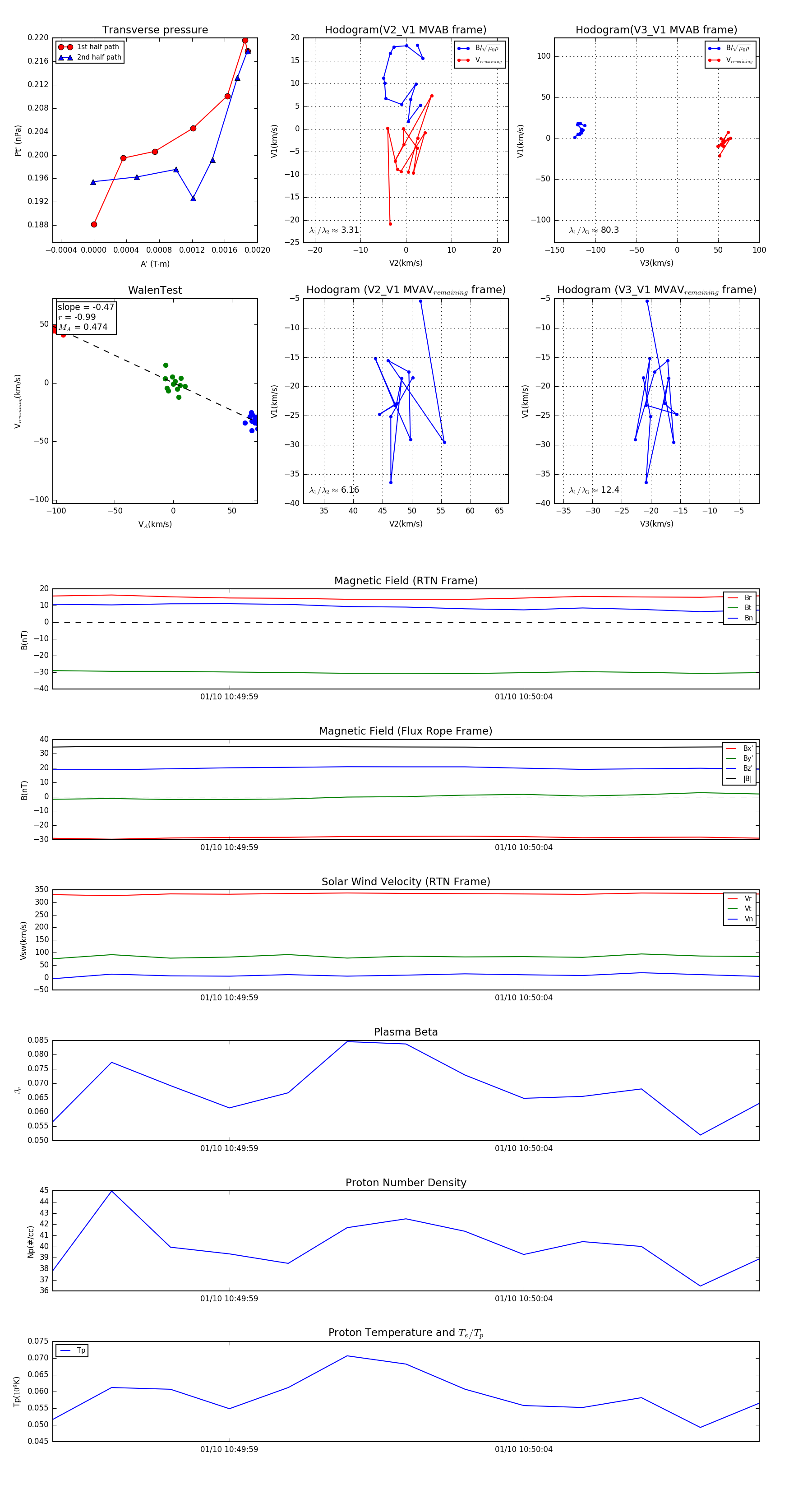
Flux Rope in 2024

Flux Rope Event 2024-01-10 10:49:56 ~ 2024-01-10 10:50:08 (13 seconds)


plot