HOME   LIST
‹–   –›

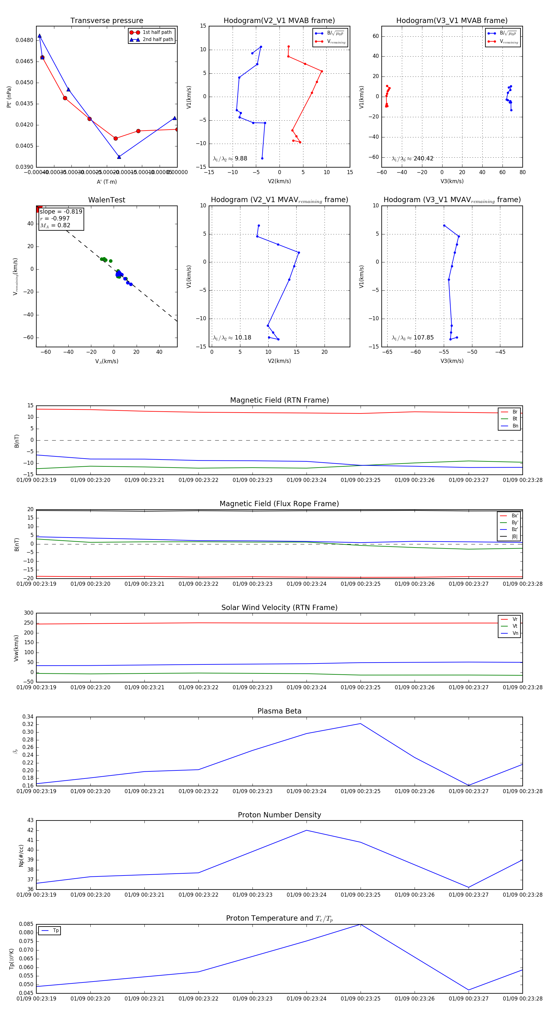
Flux Rope in 2024

Flux Rope Event 2024-01-09 00:23:19 ~ 2024-01-09 00:23:28 (10 seconds)


plot