HOME   LIST
‹–   –›

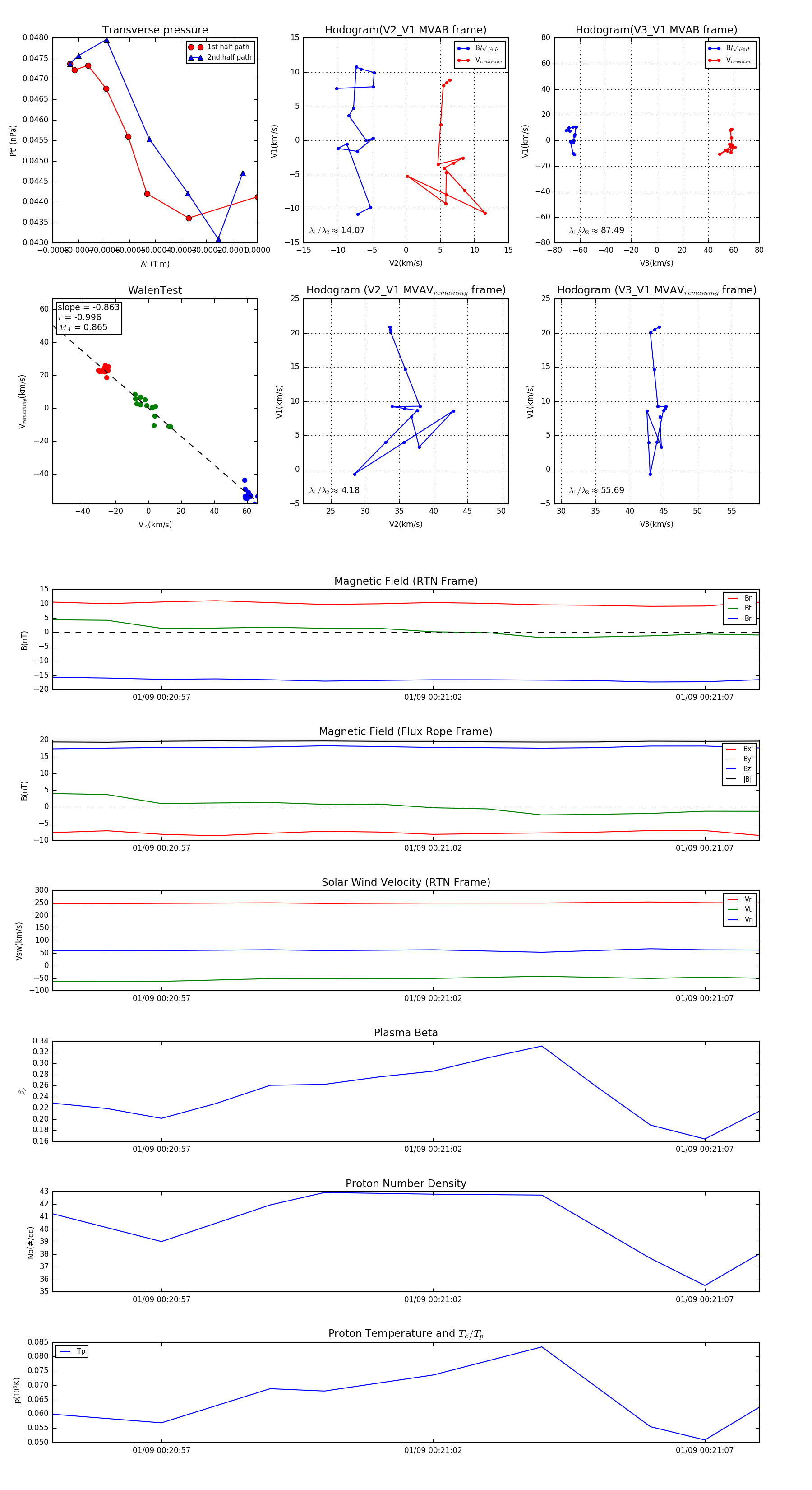
Flux Rope in 2024

Flux Rope Event 2024-01-09 00:20:55 ~ 2024-01-09 00:21:08 (14 seconds)


plot