HOME   LIST
‹–   –›

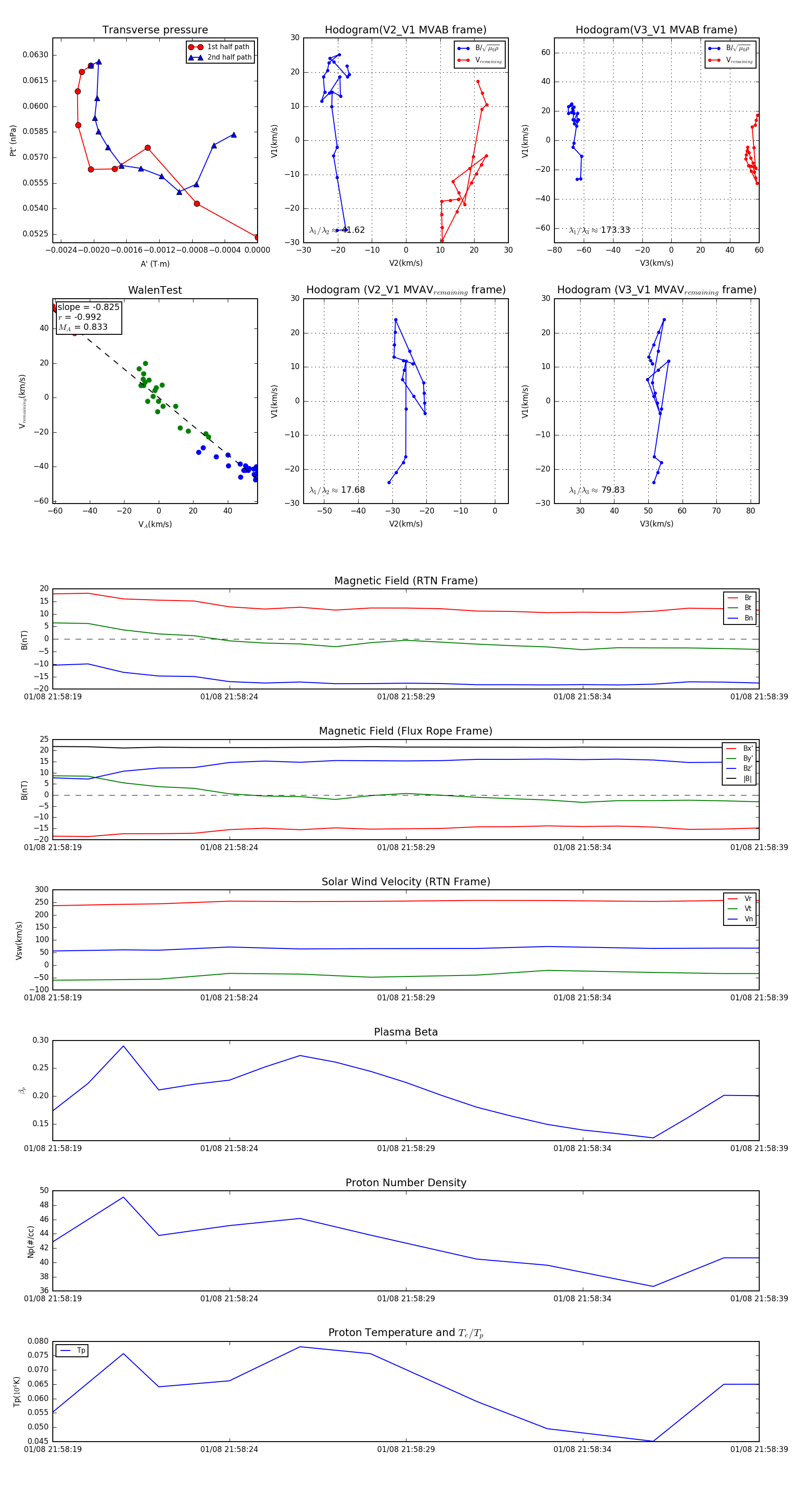
Flux Rope in 2024

Flux Rope Event 2024-01-08 21:58:19 ~ 2024-01-08 21:58:39 (21 seconds)


plot