HOME   LIST
‹–   –›

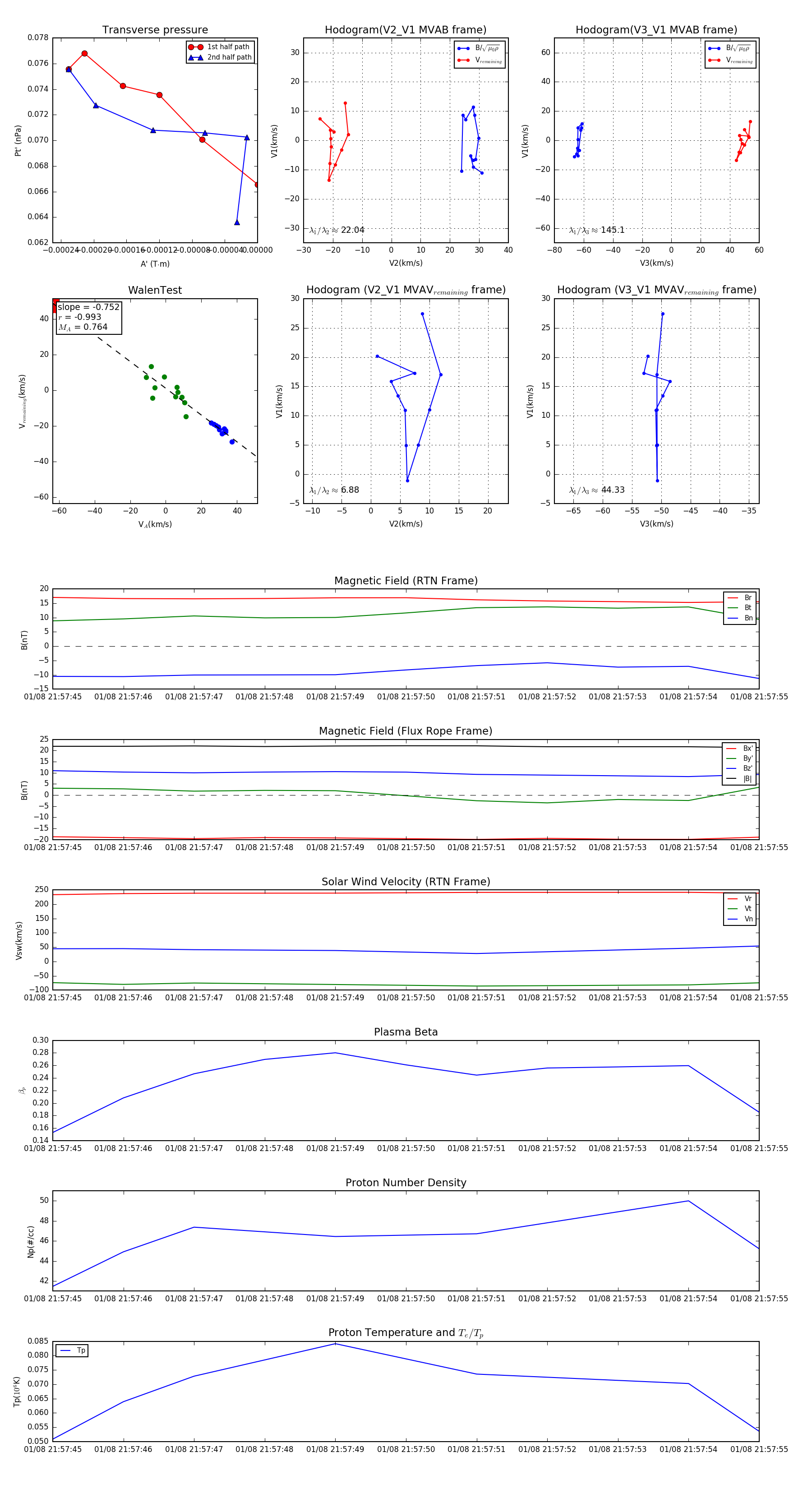
Flux Rope in 2024

Flux Rope Event 2024-01-08 21:57:45 ~ 2024-01-08 21:57:55 (11 seconds)


plot