HOME   LIST
‹–   –›

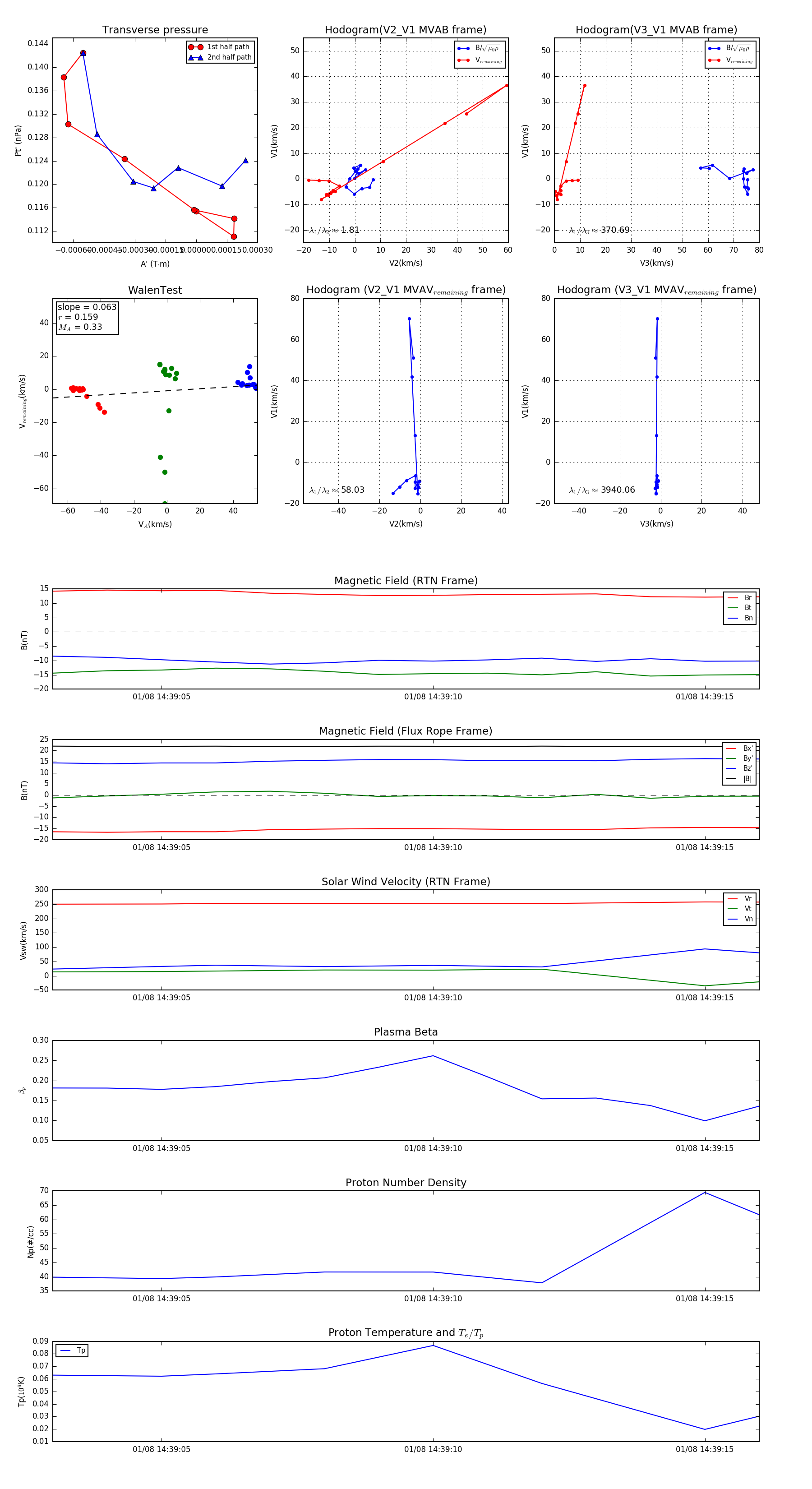
Flux Rope in 2024

Flux Rope Event 2024-01-08 14:39:03 ~ 2024-01-08 14:39:16 (14 seconds)


plot