HOME   LIST
‹–   –›

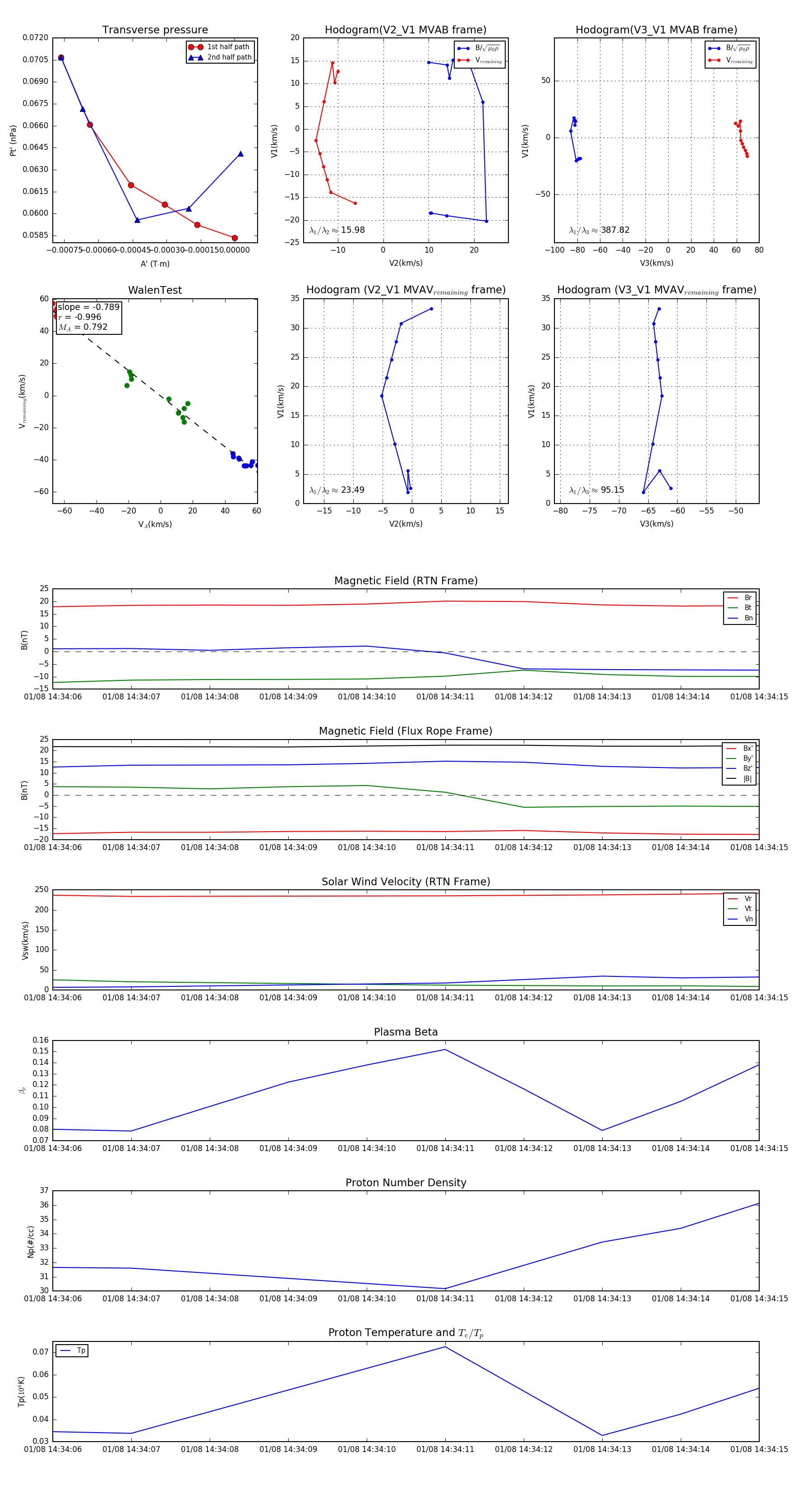
Flux Rope in 2024

Flux Rope Event 2024-01-08 14:34:06 ~ 2024-01-08 14:34:15 (10 seconds)


plot