HOME   LIST
‹–   –›

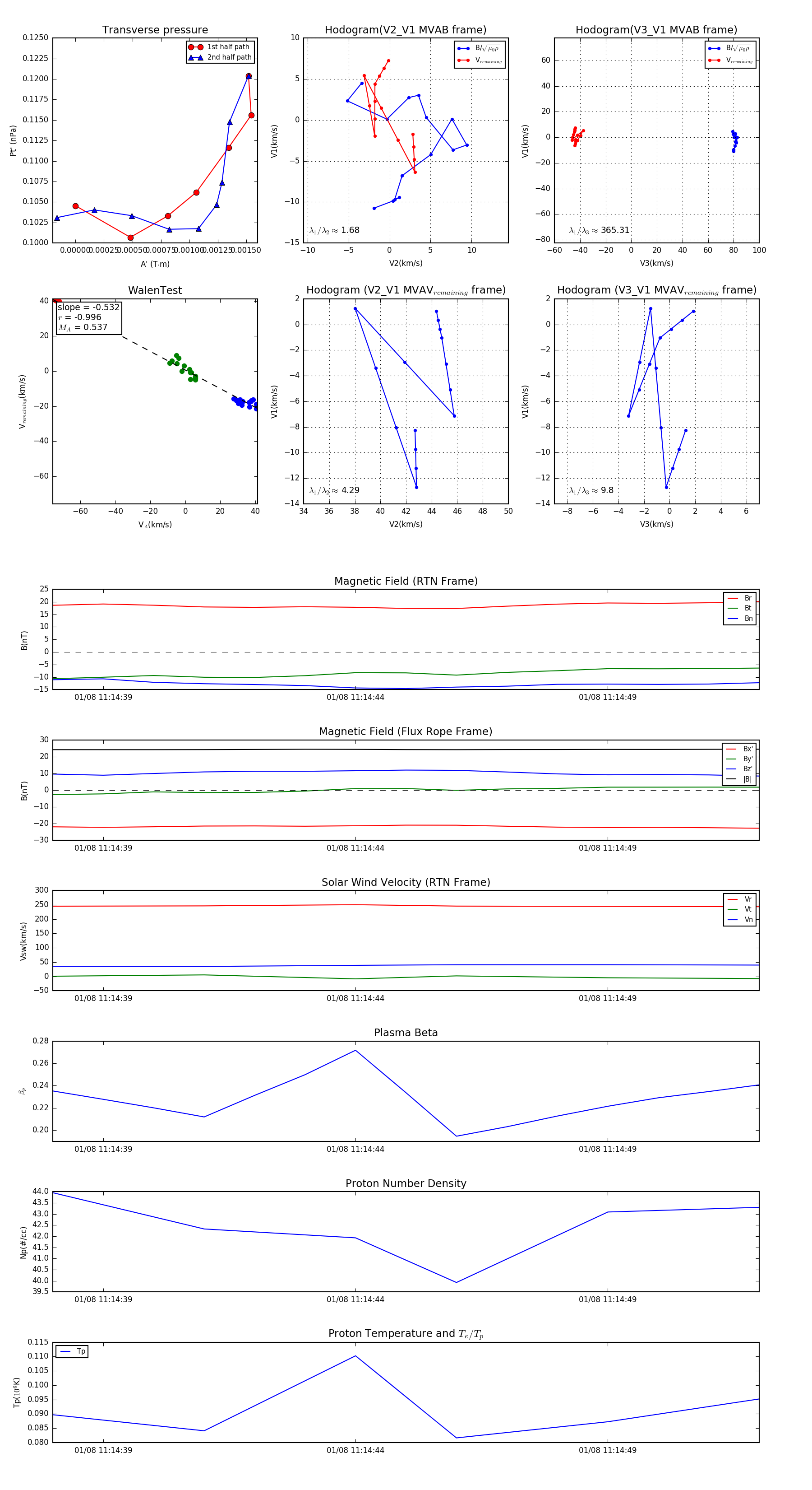
Flux Rope in 2024

Flux Rope Event 2024-01-08 11:14:38 ~ 2024-01-08 11:14:52 (15 seconds)


plot