HOME   LIST
‹–   –›

Flux Rope in 2024

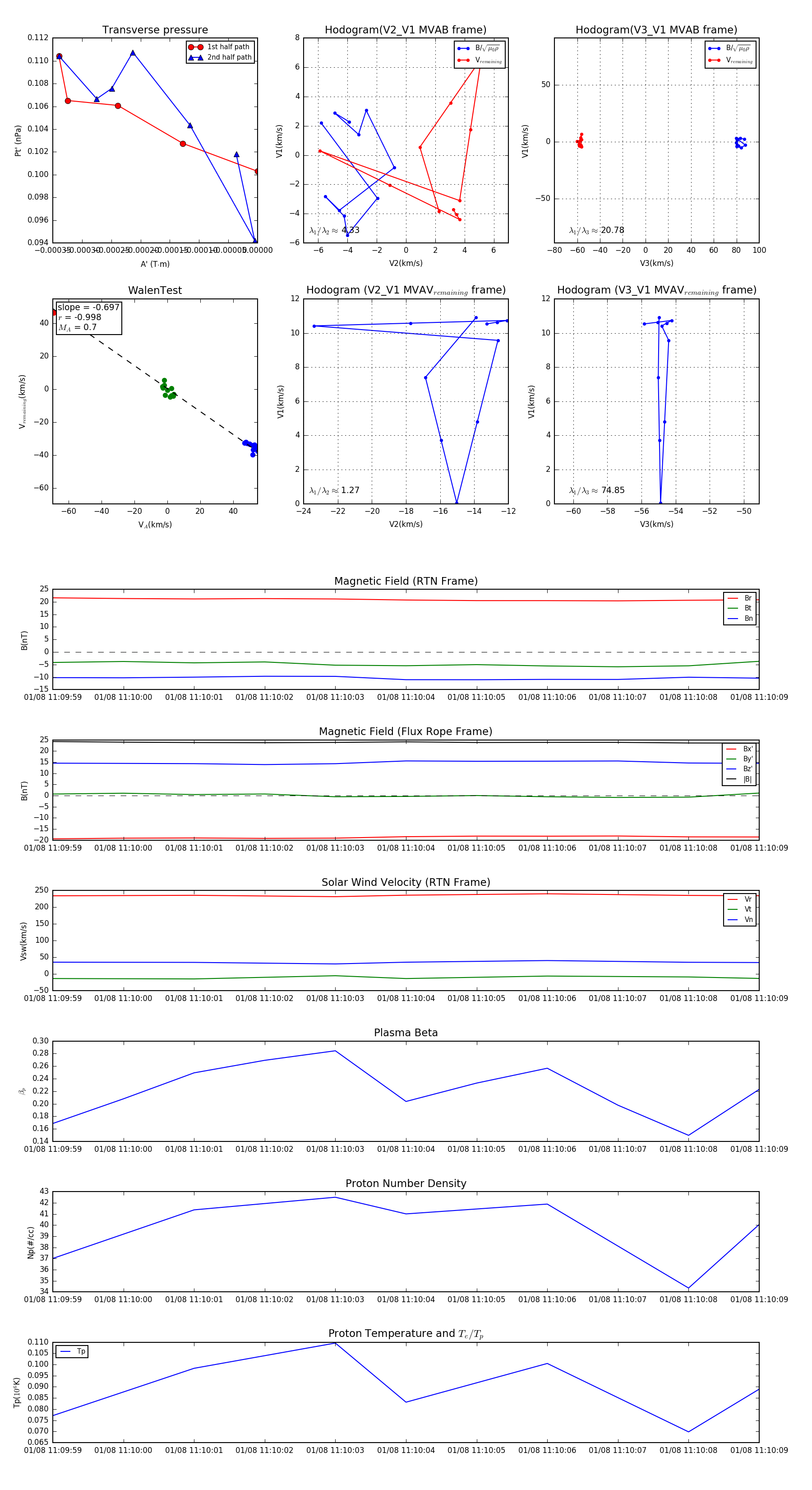
Flux Rope Event 2024-01-08 11:09:59 ~ 2024-01-08 11:10:09 (11 seconds)


plot