HOME   LIST
‹–   –›

Flux Rope in 2024

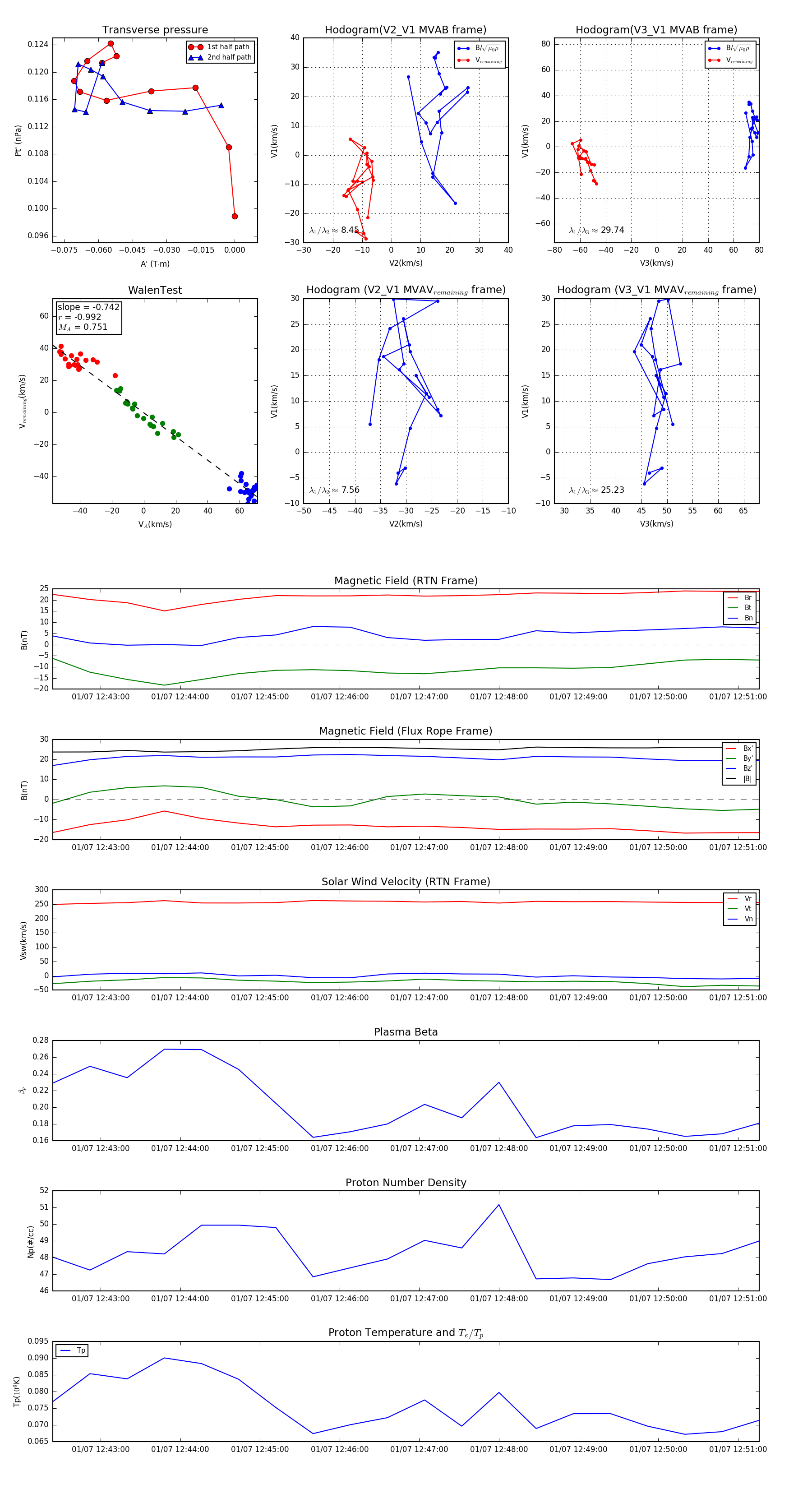
Flux Rope Event 2024-01-07 12:42:24 ~ 2024-01-07 12:51:16 (533 seconds)


plot