HOME   LIST
‹–   –›

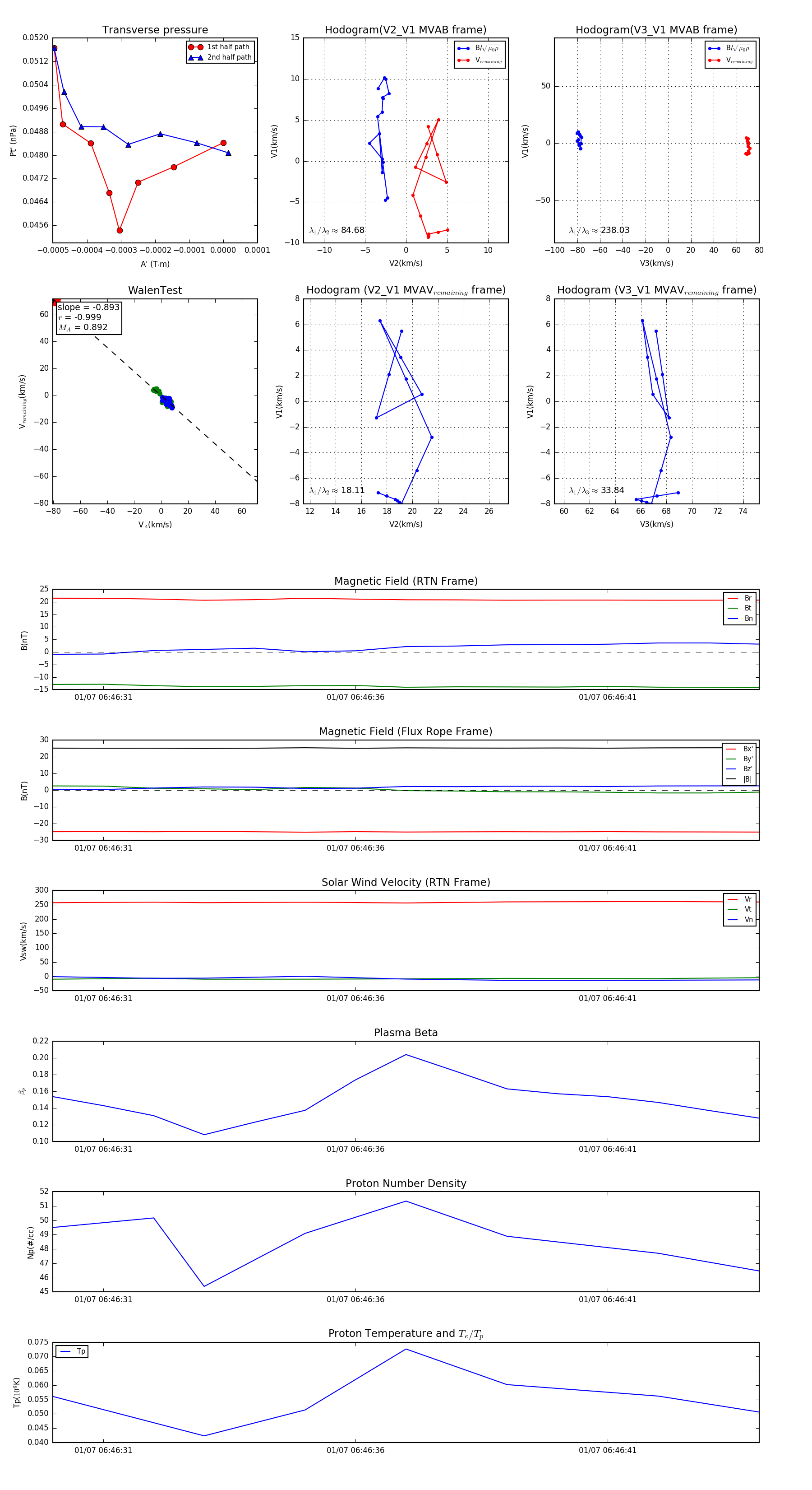
Flux Rope in 2024

Flux Rope Event 2024-01-07 06:46:30 ~ 2024-01-07 06:46:44 (15 seconds)


plot