HOME   LIST
‹–   –›

Flux Rope in 2024

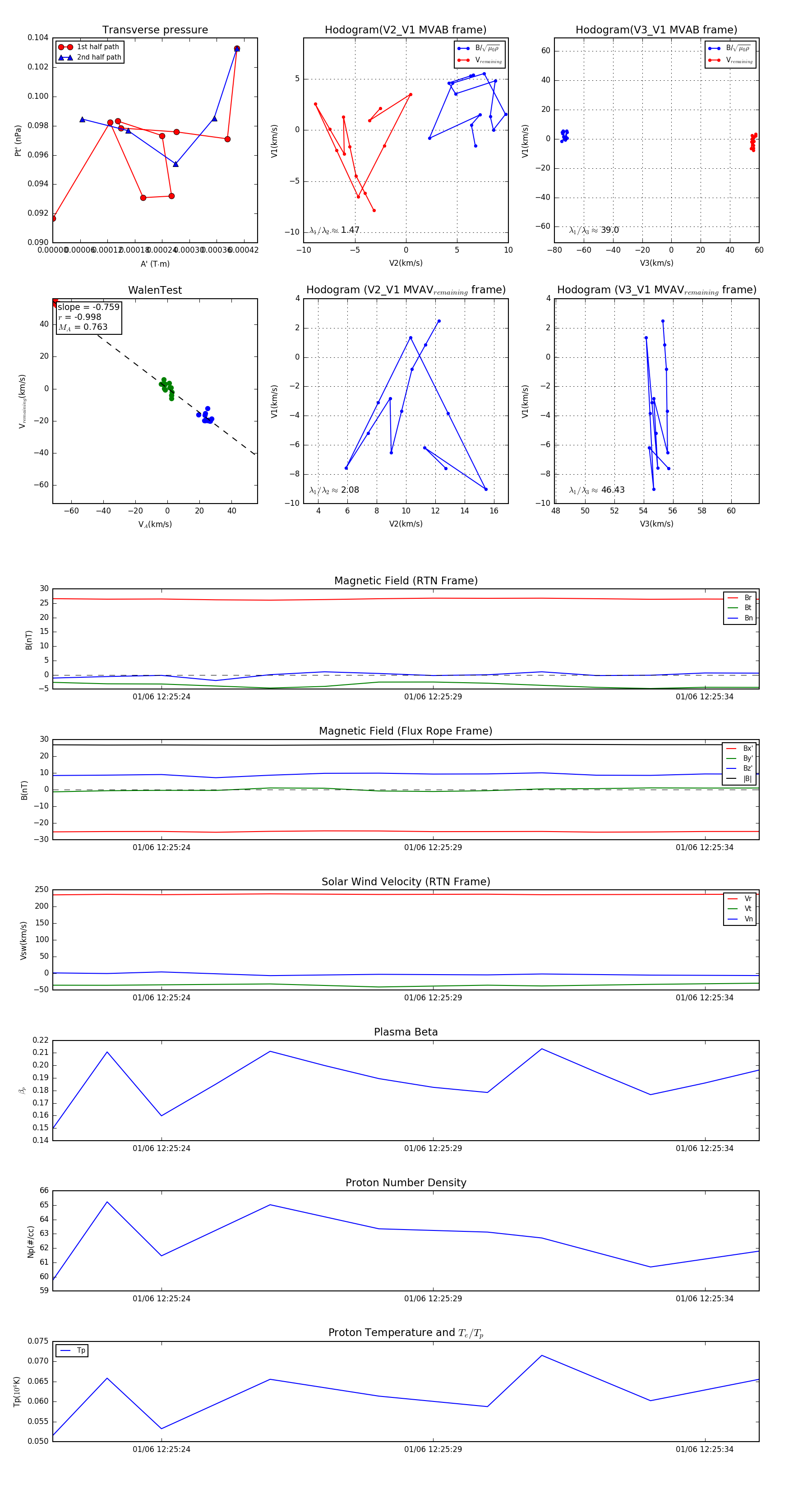
Flux Rope Event 2024-01-06 12:25:22 ~ 2024-01-06 12:25:35 (14 seconds)


plot