HOME   LIST
‹–   –›

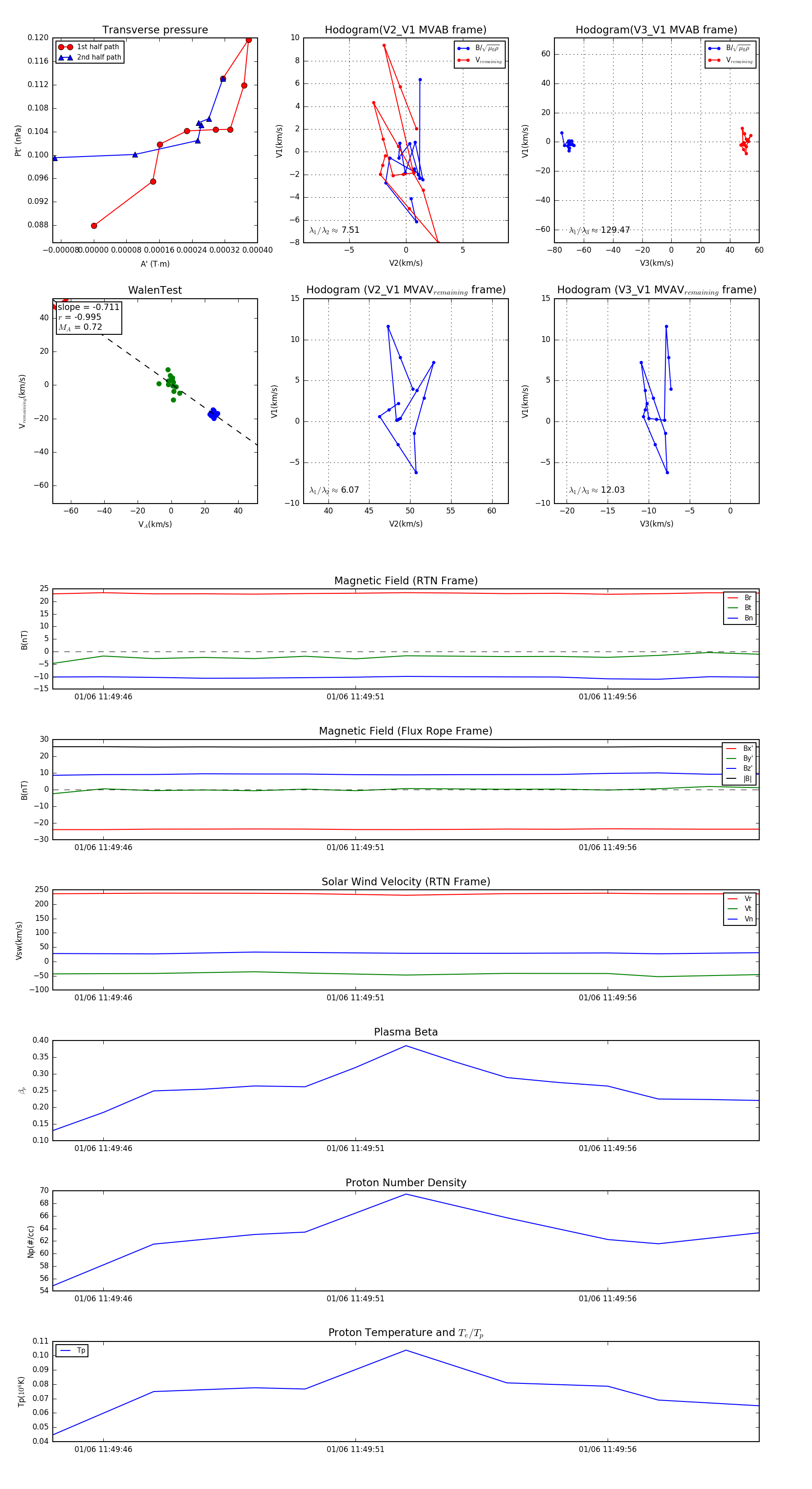
Flux Rope in 2024

Flux Rope Event 2024-01-06 11:49:45 ~ 2024-01-06 11:49:59 (15 seconds)


plot