HOME   LIST
‹–   –›

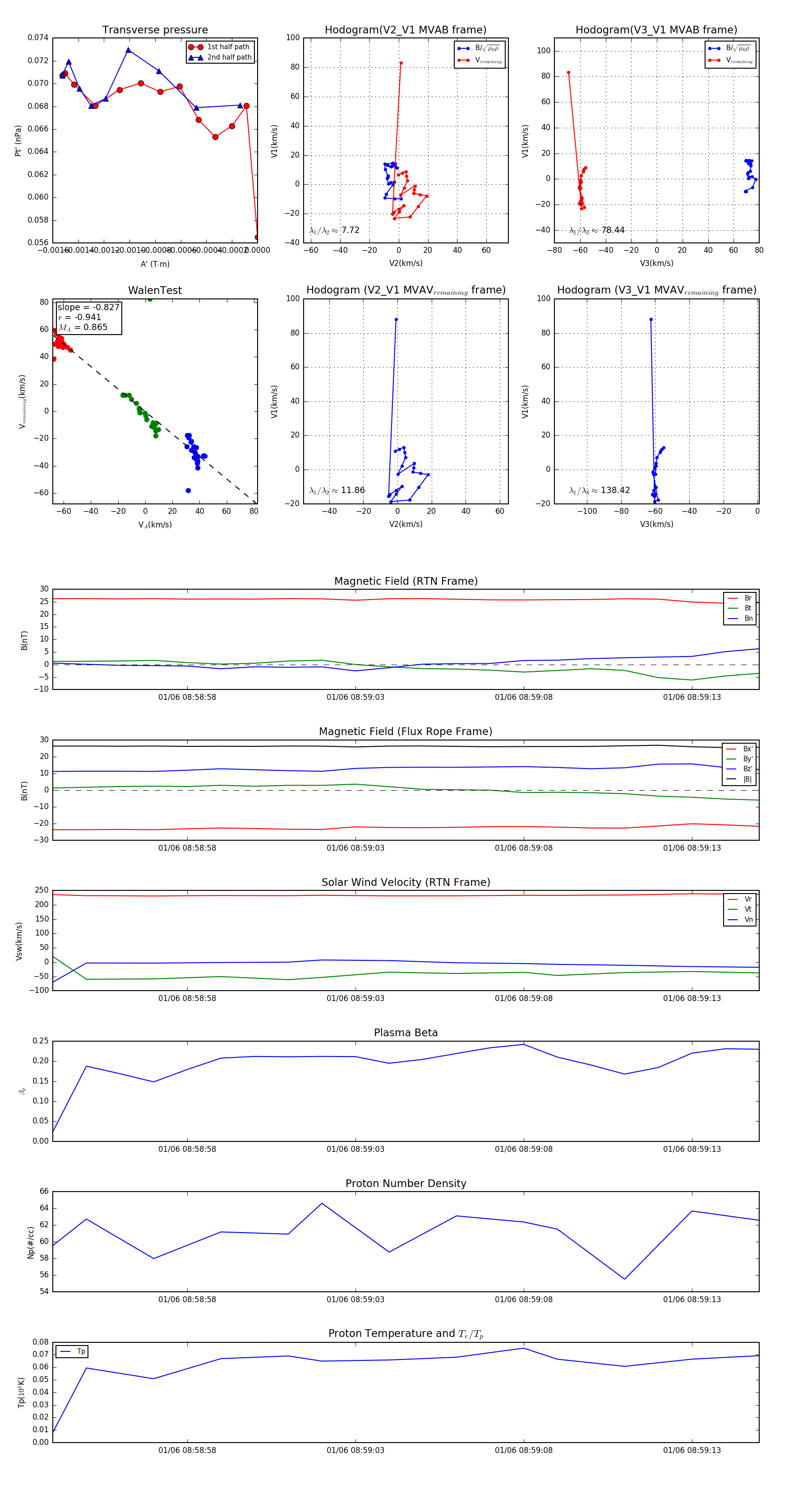
Flux Rope in 2024

Flux Rope Event 2024-01-06 08:58:54 ~ 2024-01-06 08:59:15 (22 seconds)


plot