HOME   LIST
‹–   –›

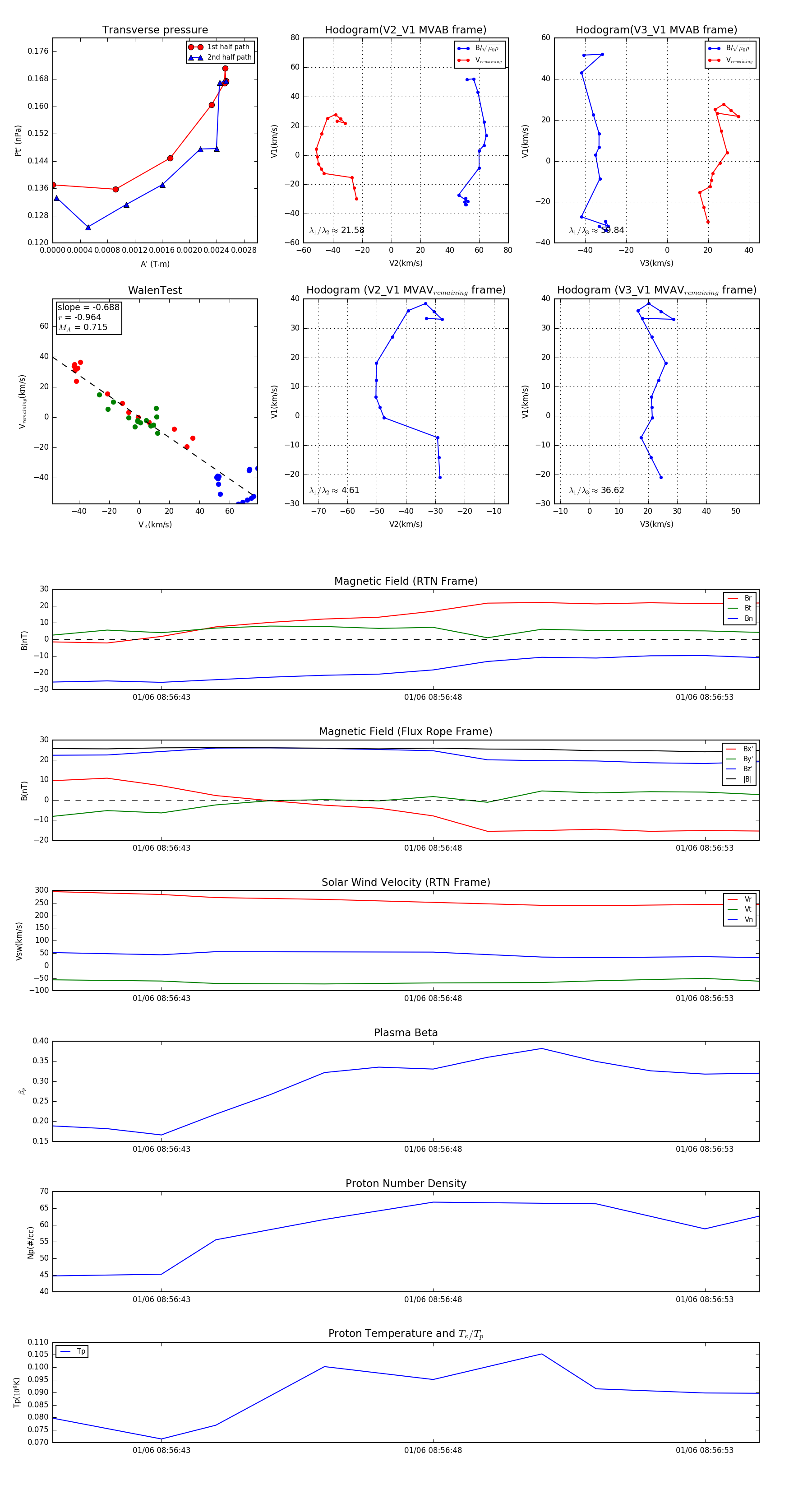
Flux Rope in 2024

Flux Rope Event 2024-01-06 08:56:41 ~ 2024-01-06 08:56:54 (14 seconds)


plot