HOME   LIST
‹–   –›

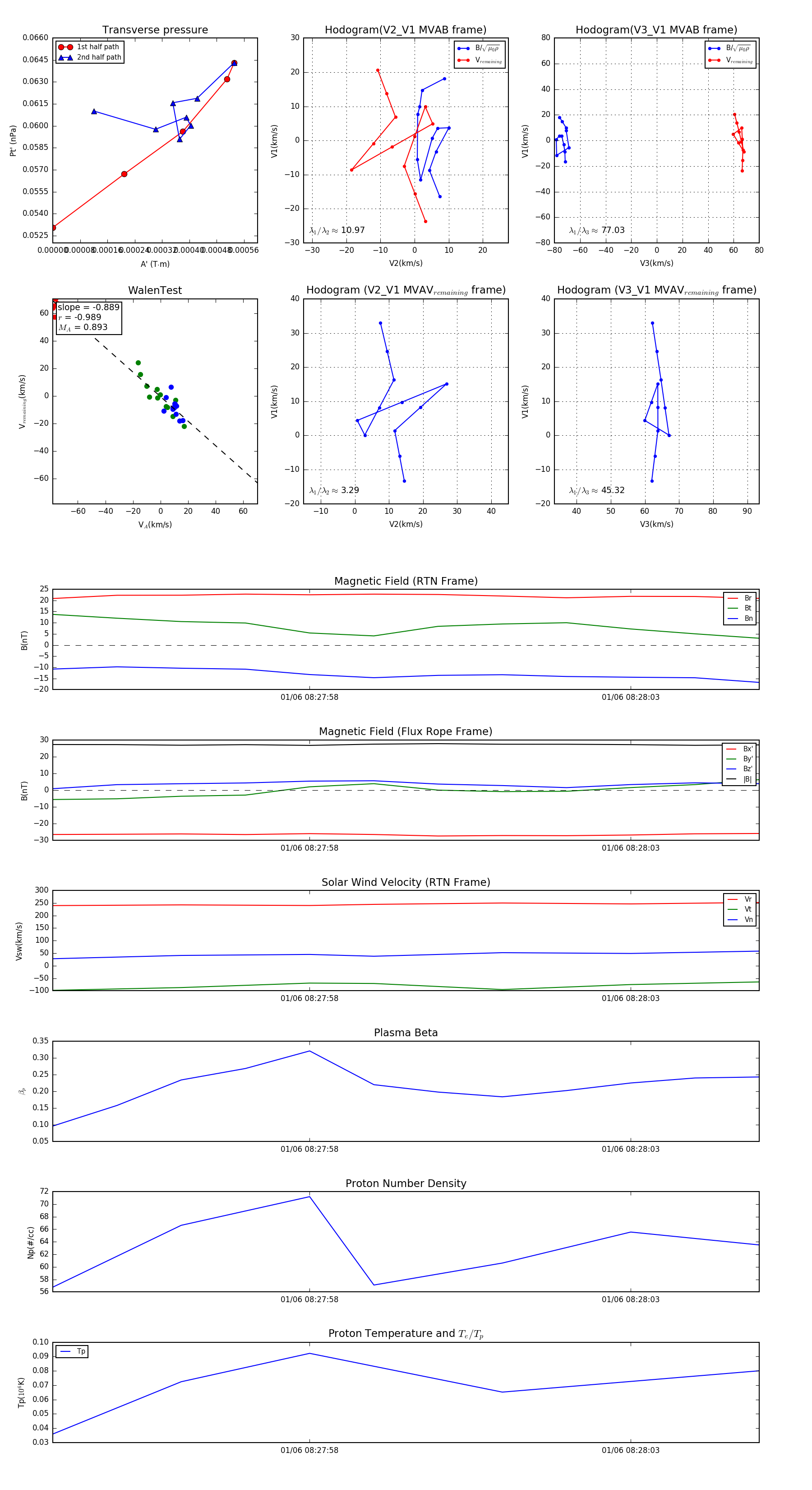
Flux Rope in 2024

Flux Rope Event 2024-01-06 08:27:54 ~ 2024-01-06 08:28:05 (12 seconds)


plot