HOME   LIST
‹–   –›

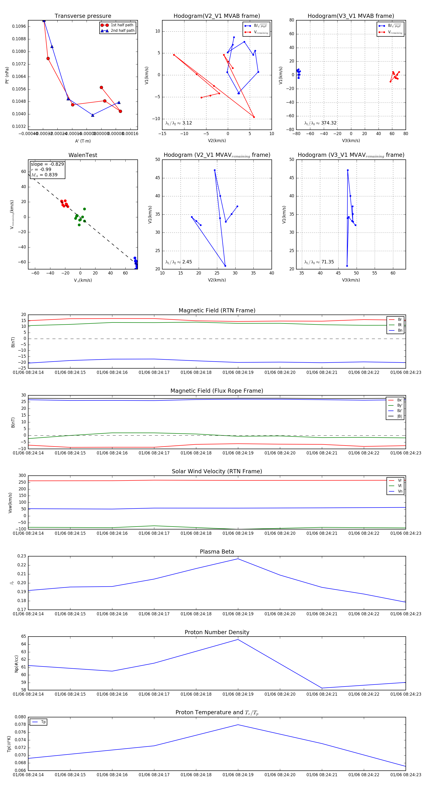
Flux Rope in 2024

Flux Rope Event 2024-01-06 08:24:14 ~ 2024-01-06 08:24:23 (10 seconds)


plot