HOME   LIST
‹–   –›

Flux Rope in 2024

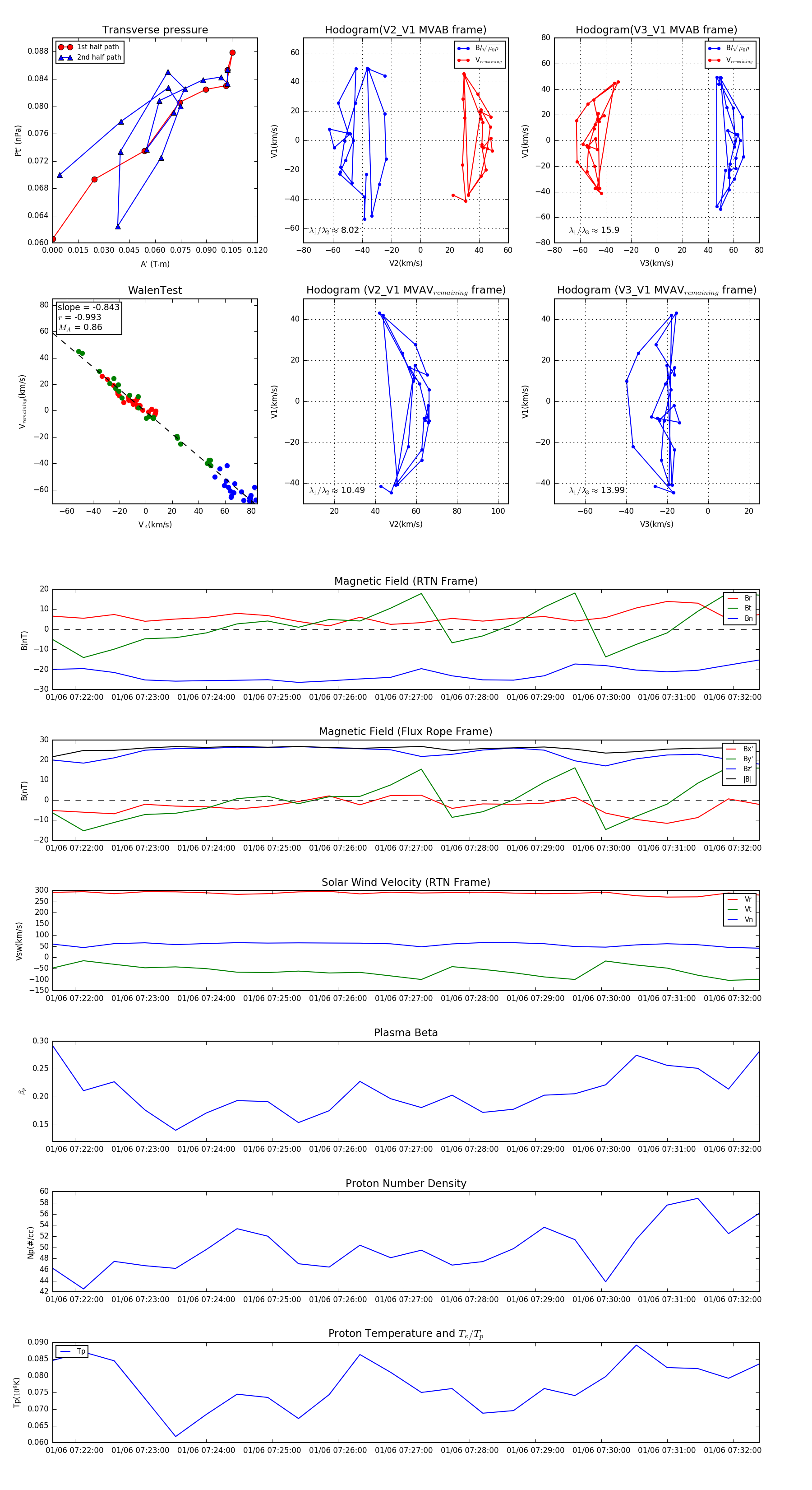
Flux Rope Event 2024-01-06 07:21:40 ~ 2024-01-06 07:32:24 (645 seconds)


plot