HOME   LIST
‹–   –›

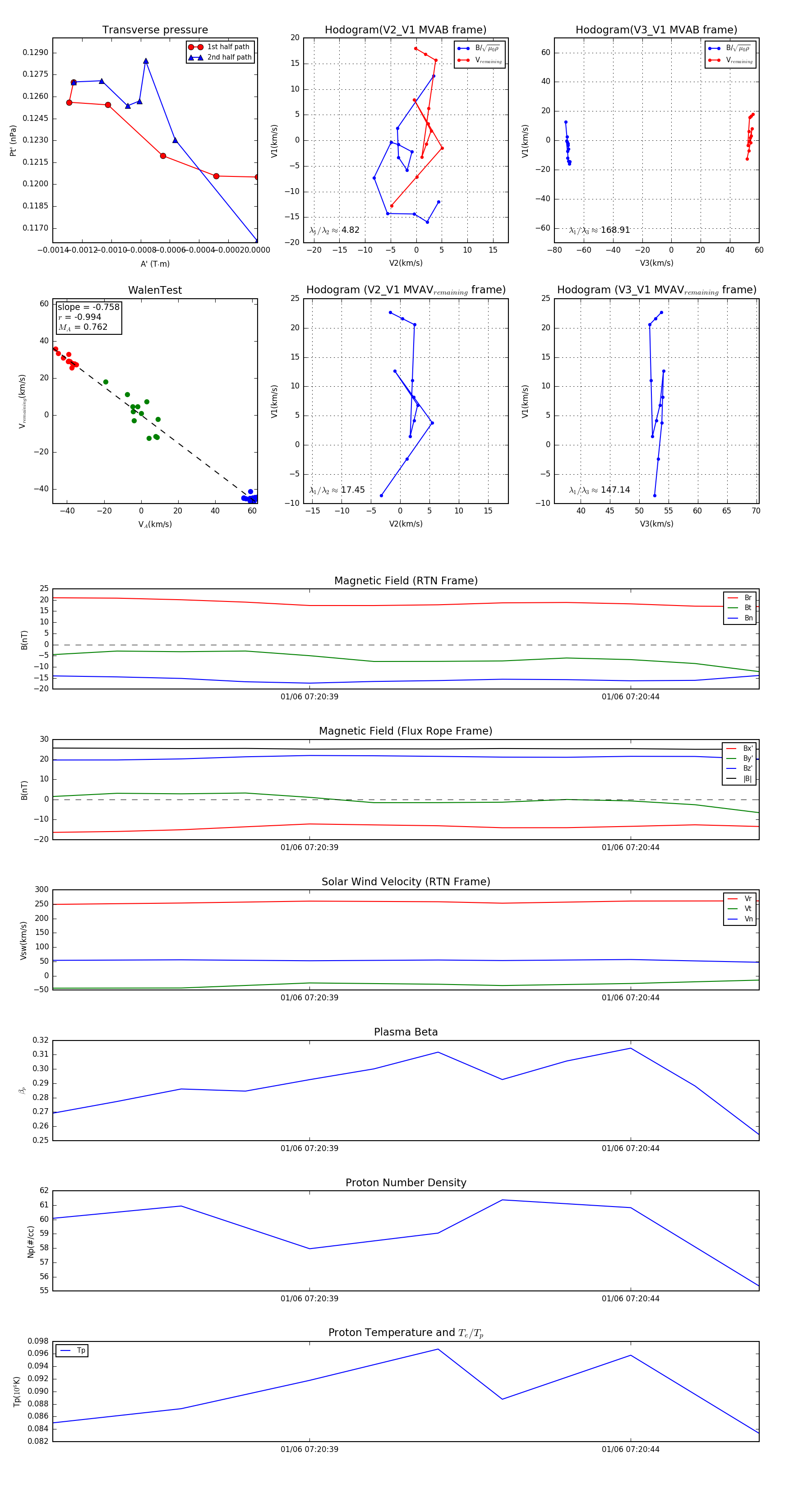
Flux Rope in 2024

Flux Rope Event 2024-01-06 07:20:35 ~ 2024-01-06 07:20:46 (12 seconds)


plot