HOME   LIST
‹–   –›

Flux Rope in 2024

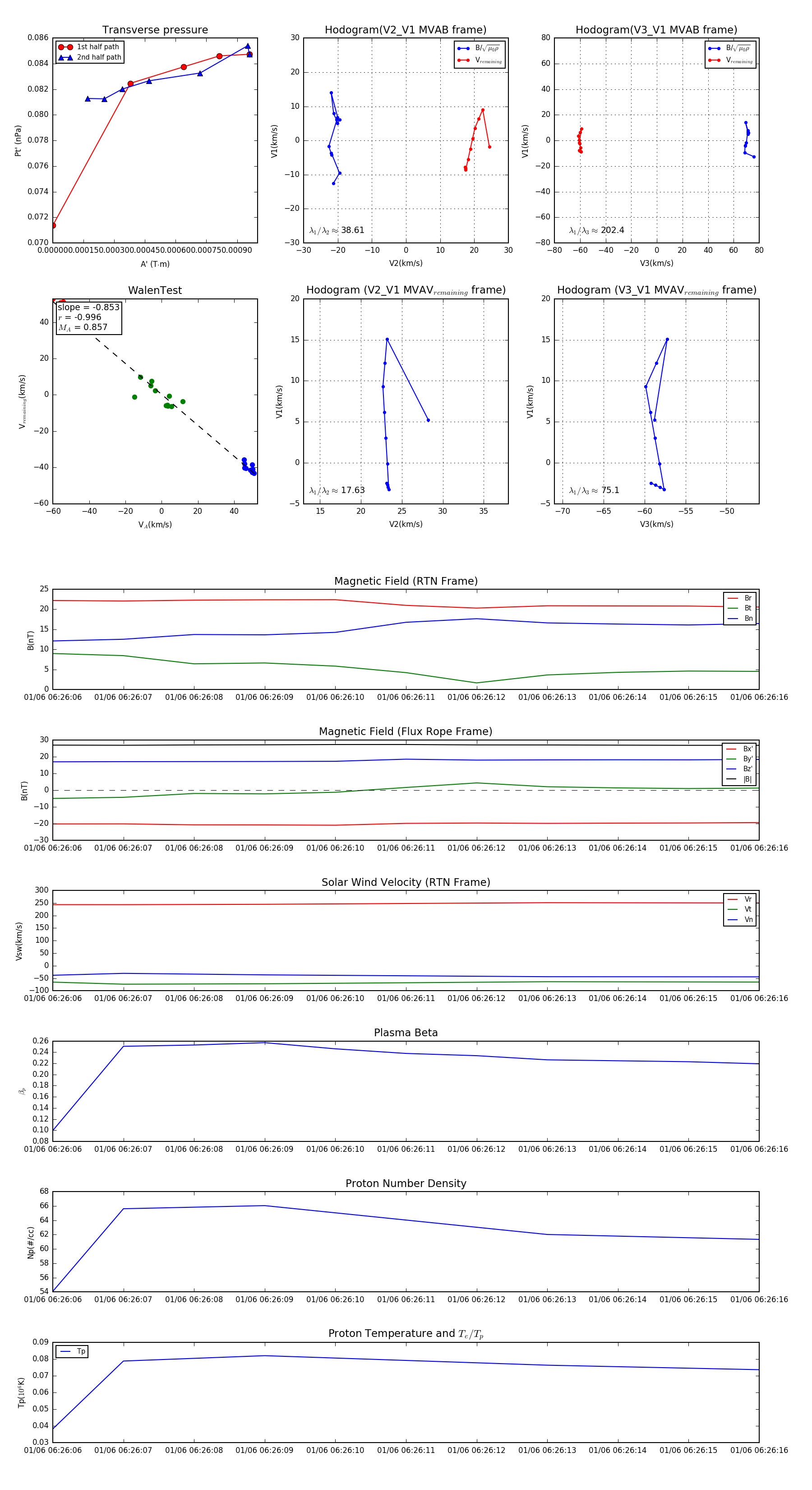
Flux Rope Event 2024-01-06 06:26:06 ~ 2024-01-06 06:26:16 (11 seconds)


plot