HOME   LIST
‹–   –›

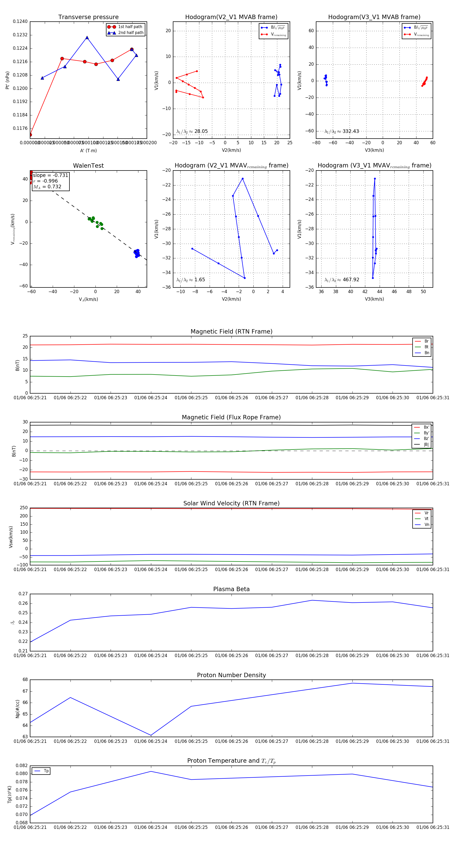
Flux Rope in 2024

Flux Rope Event 2024-01-06 06:25:21 ~ 2024-01-06 06:25:31 (11 seconds)


plot