HOME   LIST
‹–   –›

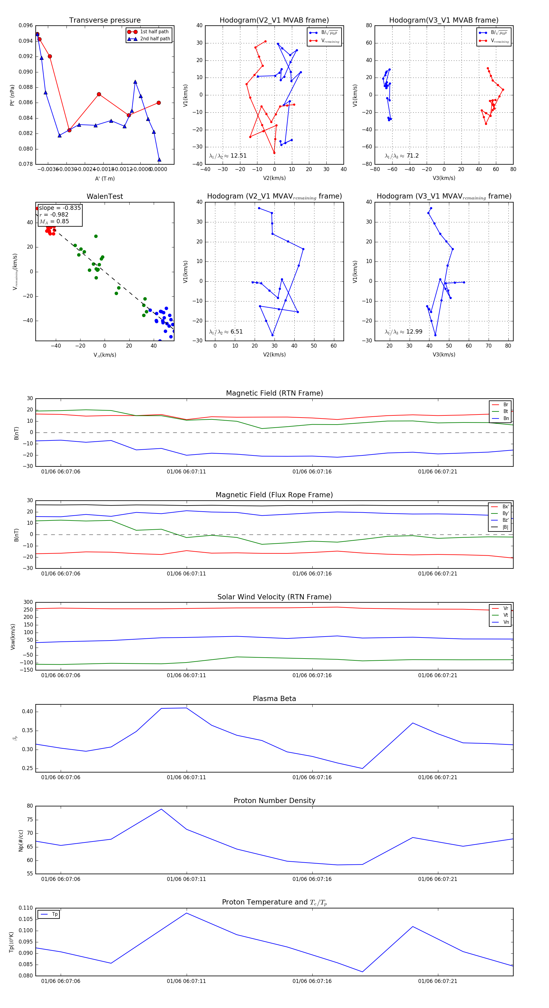
Flux Rope in 2024

Flux Rope Event 2024-01-06 06:07:05 ~ 2024-01-06 06:07:24 (20 seconds)


plot