HOME   LIST
‹–   –›

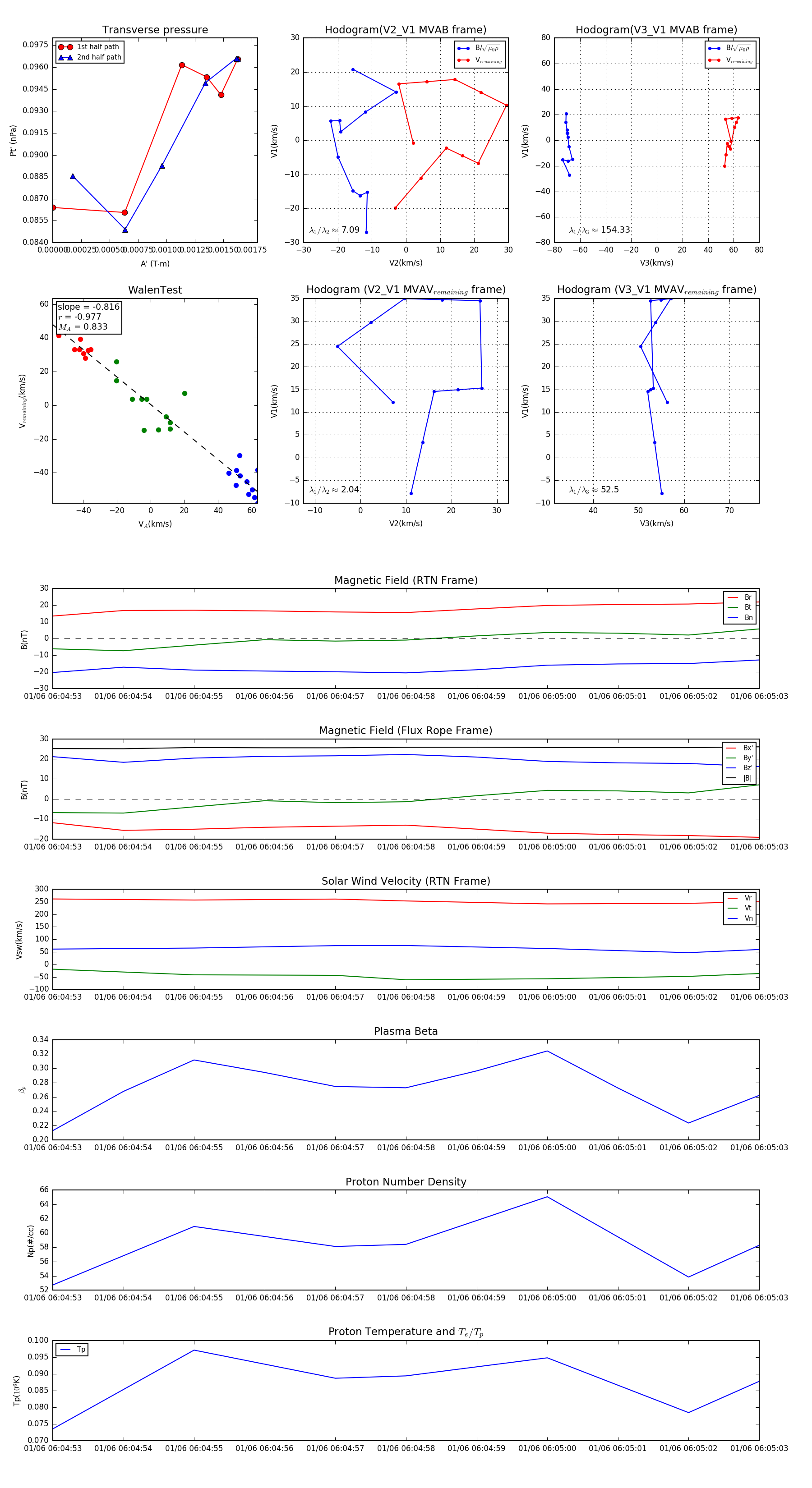
Flux Rope in 2024

Flux Rope Event 2024-01-06 06:04:53 ~ 2024-01-06 06:05:03 (11 seconds)


plot