HOME   LIST
‹–   –›

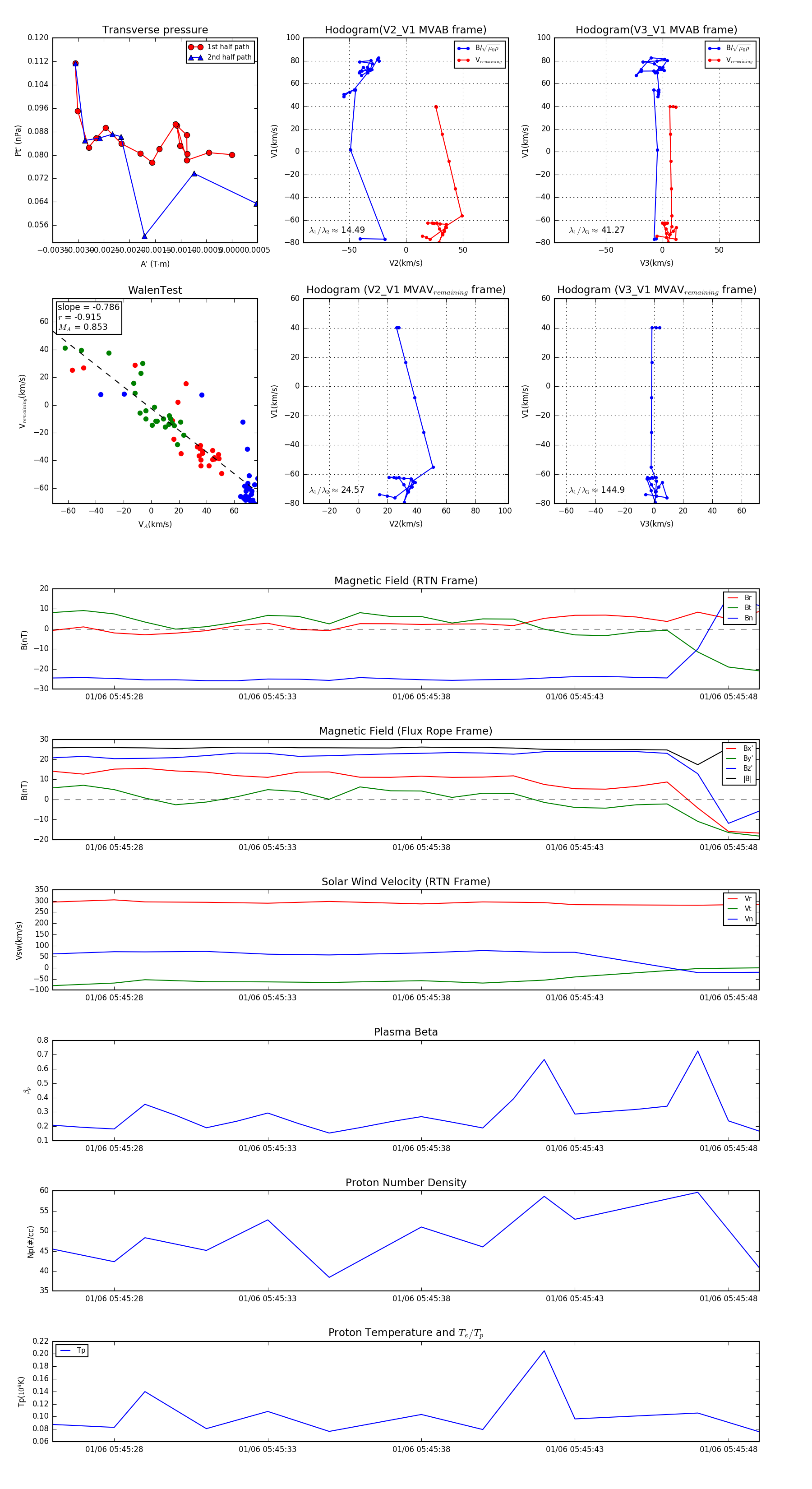
Flux Rope in 2024

Flux Rope Event 2024-01-06 05:45:26 ~ 2024-01-06 05:45:49 (24 seconds)


plot