HOME   LIST
‹–   –›

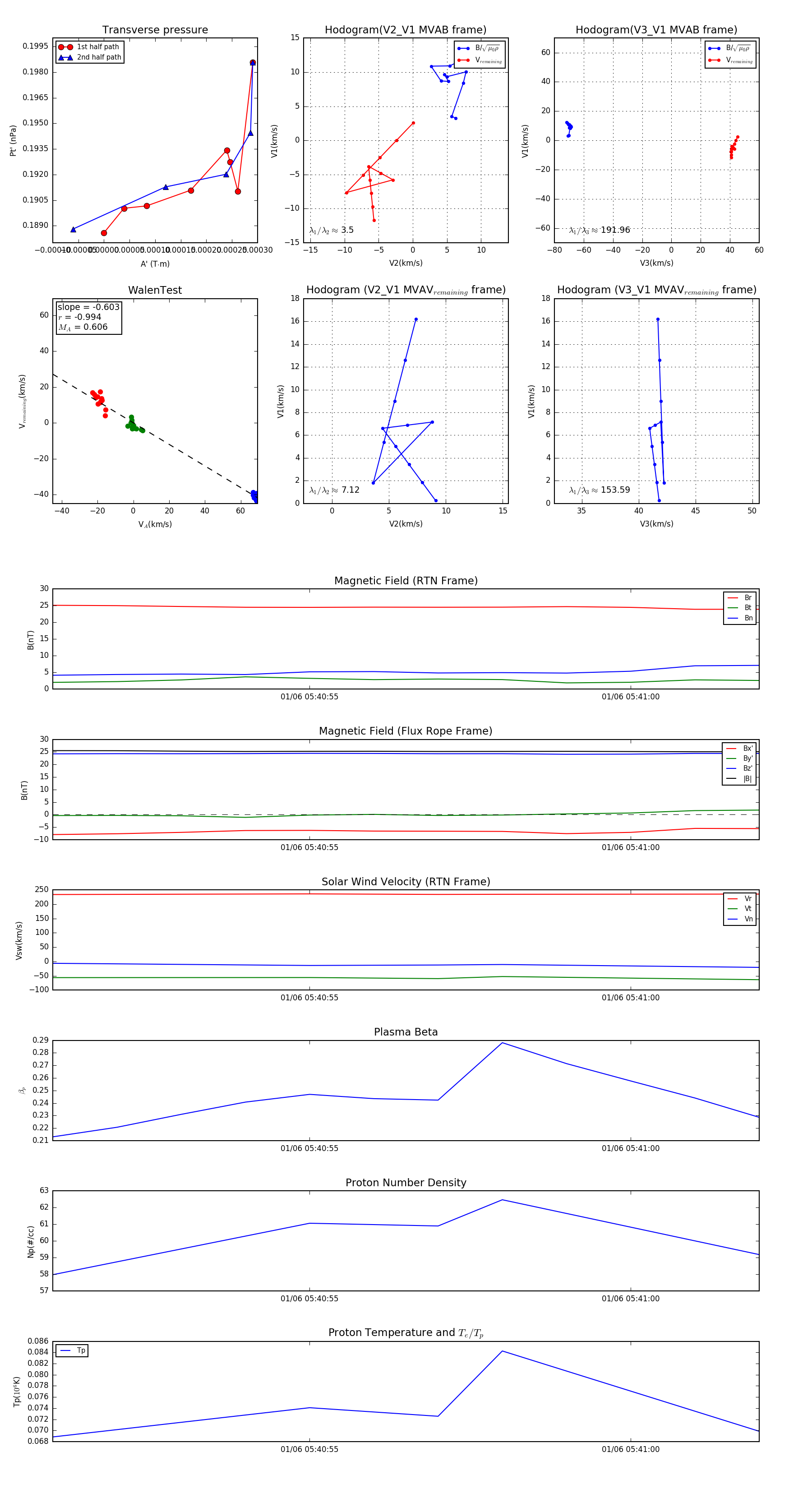
Flux Rope in 2024

Flux Rope Event 2024-01-06 05:40:51 ~ 2024-01-06 05:41:02 (12 seconds)


plot