HOME   LIST
‹–   –›

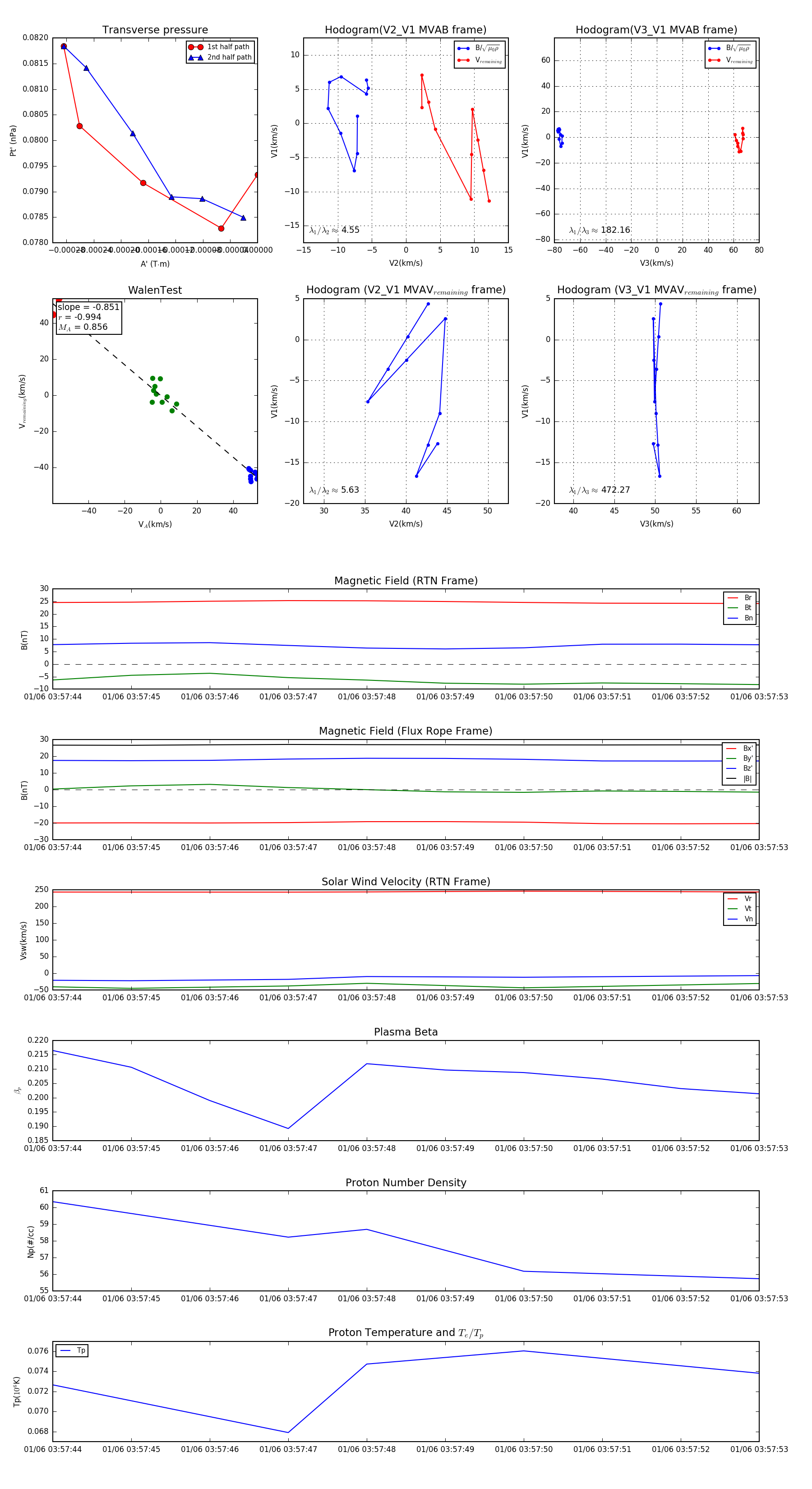
Flux Rope in 2024

Flux Rope Event 2024-01-06 03:57:44 ~ 2024-01-06 03:57:53 (10 seconds)


plot