HOME   LIST
‹–   –›

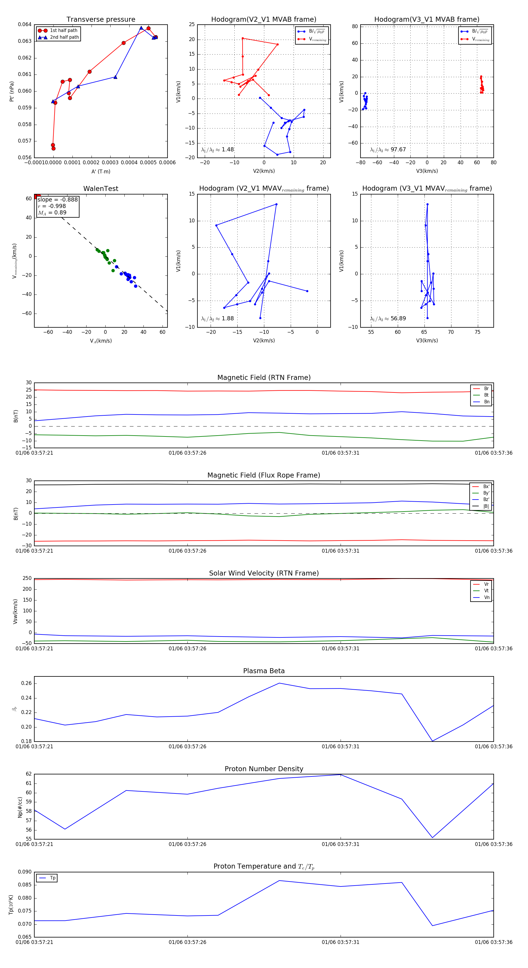
Flux Rope in 2024

Flux Rope Event 2024-01-06 03:57:21 ~ 2024-01-06 03:57:36 (16 seconds)


plot