HOME   LIST
‹–   –›

Flux Rope in 2024

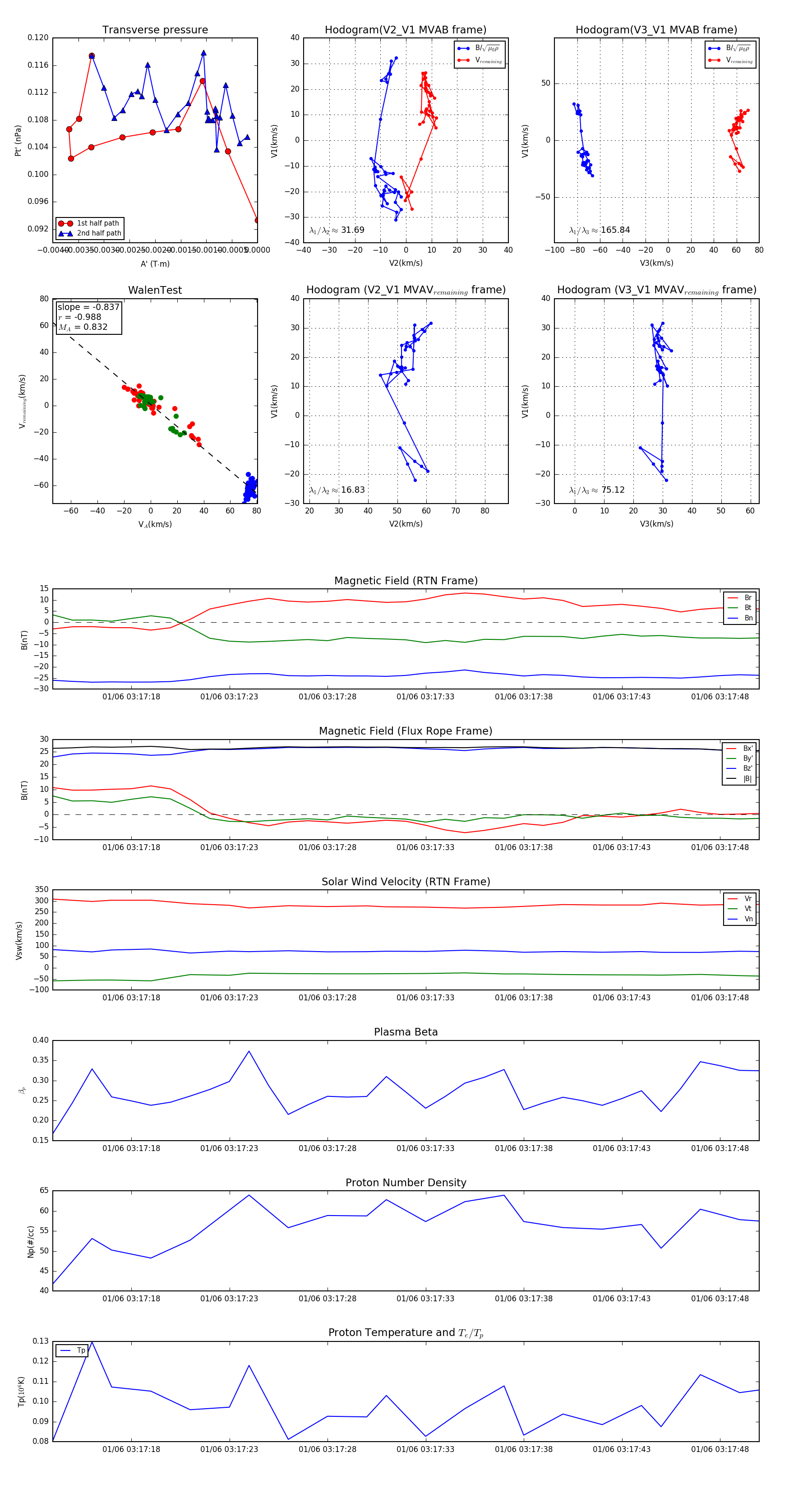
Flux Rope Event 2024-01-06 03:17:14 ~ 2024-01-06 03:17:50 (37 seconds)


plot