HOME   LIST
‹–   –›

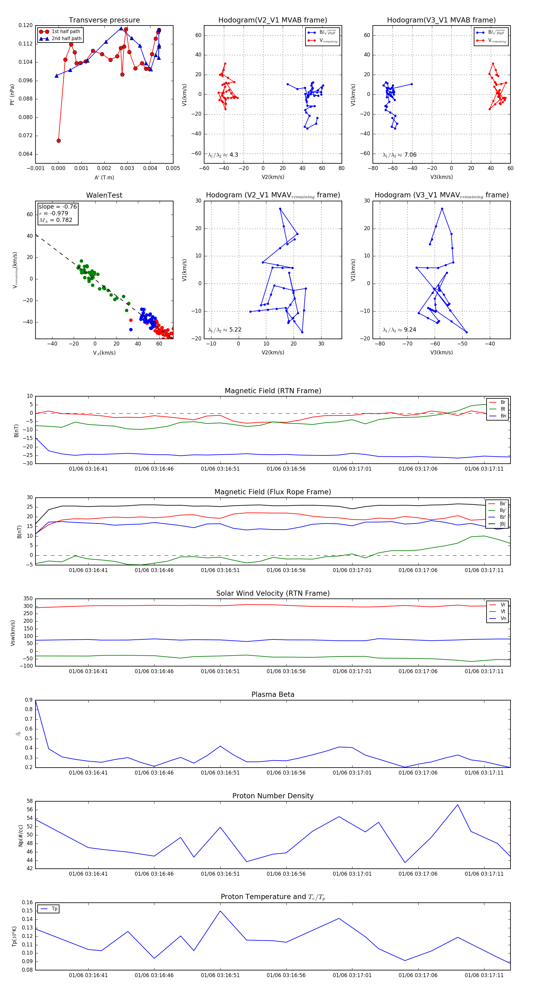
Flux Rope in 2024

Flux Rope Event 2024-01-06 03:16:37 ~ 2024-01-06 03:17:13 (37 seconds)


plot