HOME   LIST
‹–   –›

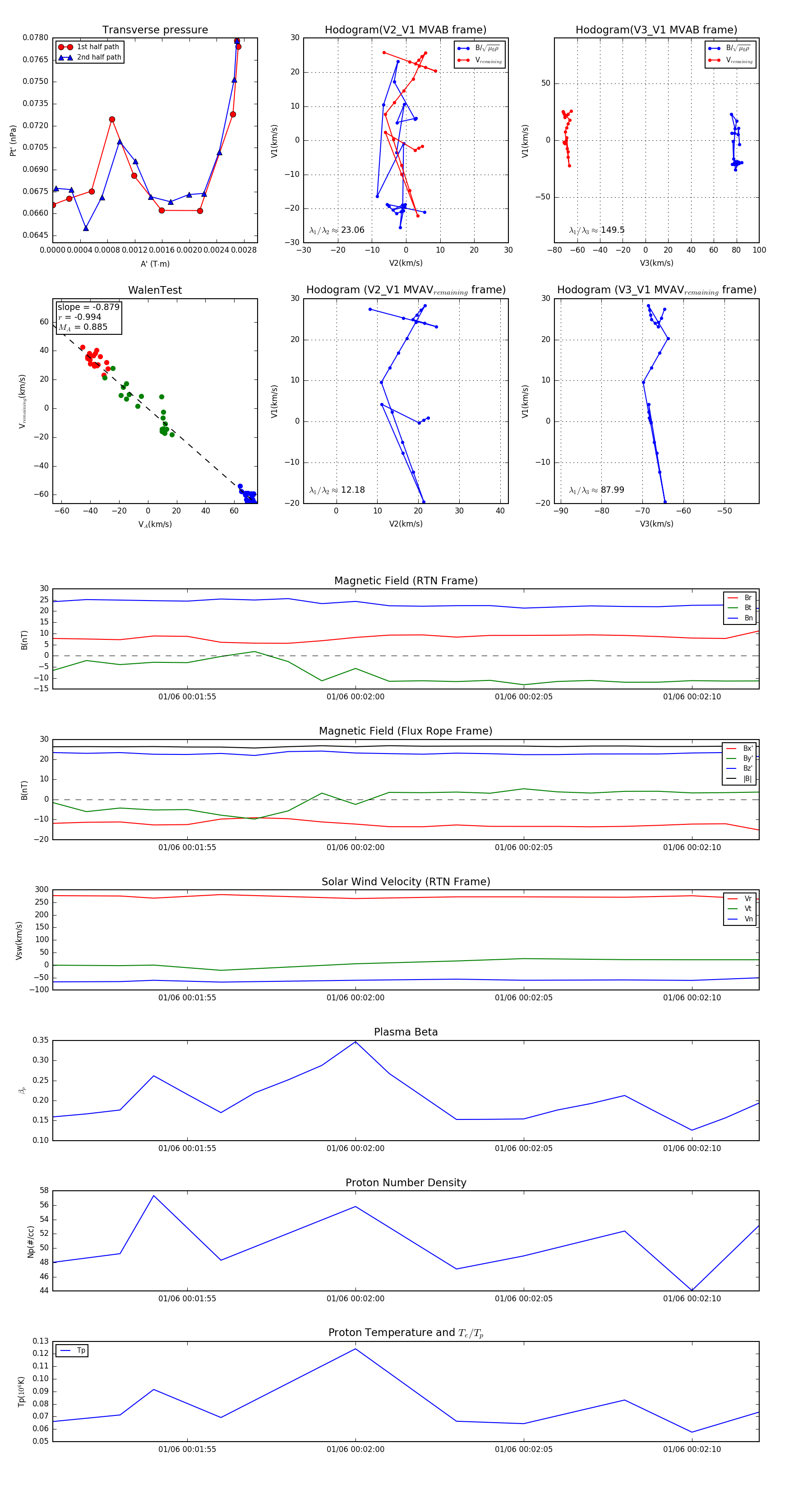
Flux Rope in 2024

Flux Rope Event 2024-01-06 00:01:51 ~ 2024-01-06 00:02:12 (22 seconds)


plot