HOME   LIST
‹–   –›

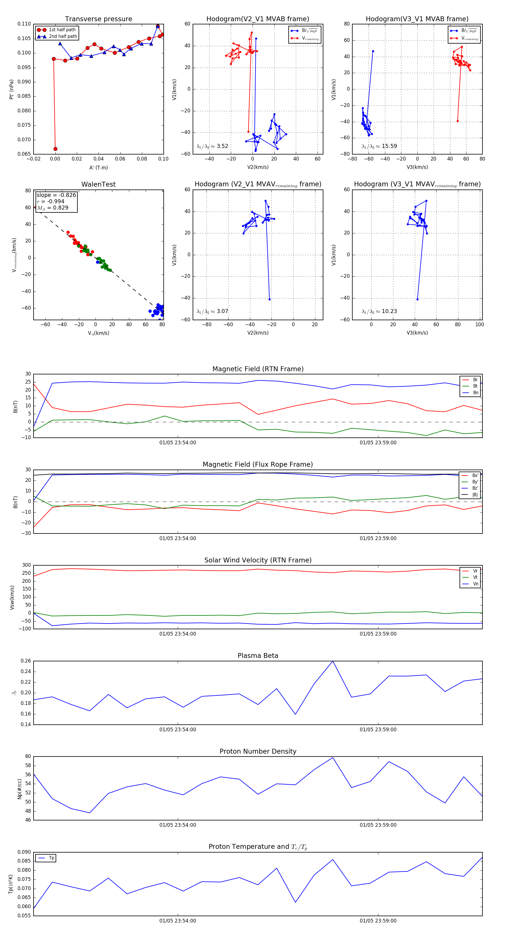
Flux Rope in 2024

Flux Rope Event 2024-01-05 23:50:24 ~ 2024-01-06 00:01:36 (673 seconds)


plot